最終更新日時:2025年02月04日 09時10分

2021年11月30日の活動

  

 

県庁発表の「県内 中小製造業『ボーナス過去10年で最高』」に訂正を求めています。
間違ったら、直す。間違えは誰にでもあります。
でも、民間が苦しんでる中、このままでは そしらぬ顔をしていると思われます。
⇩今日報道の記事です。

 ITMEDIA.CO.JP 中小企業の冬のボーナスはいくら? 支給相場を予測する

⇩今朝(土)の埼玉新聞
 県庁は、いつHPを変更するのでしょうか?

 

 

---------

コロナワクチン2回目接種状況 狭山市
 1週間前に比べ、2回目接種が『20代で1.8%、30代で1.6%増え』ました。
 『オミクロン株』・第6波への対応で新たに出来る事は限られており、各世代で接種8割を超えられれば ありがたいと思います。2回の接種率をあげる為の提案を今日も県庁にしています。

 

---------

Go to イート食事券購入のネット予約締切は、今日(火)23:59。昨日(月)までで予約の残りは6万冊。今回も売れ残り確定。Go toイートに議員がただ反対するだけでなく、『野党が負けた現実』の中で、県民の生活を今具体的にどう守れるでしょうか。ちなみに私は今朝(火)まで『Go to』の新聞を配り続けました。
 感染防止と生活経済のバランスとして、感染が怖いと思う方に、外に出て下さいとは 当然申しません。しかしマスコミは恐怖をあおり、⇩このような情報が、怖いと思う方に向けて不足しています。オミクロン株により来月中旬以降どうなっているかは分かりませんが、金銭的に立ち行かなくなってしまう人が増えないよう、生活経済を動かすのは、今のうちだと思います。
 また、家に閉じこもりがちだと、体力も落ちます。バランスをご検討下さいませ。m(__)m

 

-------

DVで、別居して👧子ども👦を育てている親に『5万円の給付』をどうすれば送金できるか、県庁に私から提案しています。そもそも子どもを育てていない世帯主の所へ給付してしまうのは、適正な状態とは言えないのではないでしょうか。12月中に給付されるのであれば、実際に育てている親が受給出来るように、県庁からネットで発信し、市町村に通知する事を求めています。当事者のみの努力に頼るのでなく。
 コロナ禍で困窮する中、新たな制度で5万円が給付されるのに受け取れないのは、余計に つらいと思います(危険で申し出る事さえ ためらう方もいると思いますが)。
 《⇩ 自治体のPR例「児童手当の支給をDV加害者が受けていても、市から給付金を受けられる場合がありますので、出来るだけ早く市役所にご相談下さい(電話番号0000-00-0000)。住民票の異動や、配偶者のいる市町村に連絡する必要はありません」》
 (県庁から回答があり次第、報告します)(本当は DVに限らず、離婚調停中で別居して育てている親に送金出来るといいのですが。実際にご相談があります)(虐待はコロナ禍で過去最多件数で、DVは虐待とセットな事が多く、県庁にはDVの担当課があるのに、未だ対応していないのは、何の為の担当課?)

 子育て世帯への臨時特別給付金について天理市長からのメッセージ(令和3年11月26日)-天理市

ちなみに、国の通達は⇩そこまで書いてません(9月末までにDVの届け出が終わっている方は問題無いのですが)。

 「令和3年度子育て世帯等臨時特別支援事業(子育て世帯への臨時特別給付(先行給付金)」の生活保護制度上の取扱いについて(通知)-厚生労働省

一筋縄では いかないけれど。県庁よりも、DV当事者が不安の中にあるのは、間違い無い。

 DV被害者「10万円」受け取り難しいワケ-日テレNEWS24

天理市役所のように丁寧な対応を既にしている行政がある一方、埼玉県内では県庁が通達していないから、⬇️案内に、DVの方に向けたその文言が入らない。

 令和3年度子育て世帯への臨時特別給付金を支給します-草加市

案の定『離婚協議中』の方にも言及している自治体も。不安なのは県庁ではなく、当事者。(県庁が身分保障されている意義を生かせていない)

 離婚した(または協議中の)方、DV避難中の方の子育て世帯生活支援特別給付金の相談を受け付けます-北見市

 

-------

ひろし事務所に 新たなネコ🐱が3匹やって来ました。
 市内 多頭飼育崩壊65匹。事務所がシェルターの1つになって12月9日で1年になりますが、お陰様でこれまで44匹が新たな育て親に恵まれ、最近も3匹が事務所から巣立って行き、残り18匹となっています(事務所に現在7匹。見学出来ます)。
 📷写真のように、人が接して来なかった子は、隠れられる所を求め、ペットハウスの中でなく、あえて下に もぐっています。身を何とか守ろうと、つらそうですよね。今日も2人のボランティアさんが冬に支えて寒くないように改良しようと合計4時間くらい関わって下さり(ありがとうございます😸)、この子も そのうち 人に慣れてくれると思っています。

 

その後、ペットハウスに入りました(この毛色は、我が家の片目の無い子と同じ😸

 

-------

狭山の🌇朝焼け
 昨日朝(月)は、入曽駅で新聞配布(最低気温3℃ 手が ちべたい)。複数の市民の方から、入曽駅前整備についてお話を伺いました。入曽駅西口は『無料』駐輪場🚴が近くにある(温暖化対策などで いいと思います👍️)からか、学生さんがとても多いですね(私は市議時代、自転車対策の審議会委員をしていました)。
 入曽駅西口は、入間市民も🚊新宿線に乗ろうと利用されるので、今回は狭山警察管内の『詐欺』防止報告で入間市民も関係あります😊

2021年11月28日の活動

  

 

狭山市からの🗻赤富士なう
 ☀️おはようございます🙋‍♂️今日も支援して下さる方とポスティングなど 頑張ります。昼間 💨風が強く体感が寒そうですね(風速8mの予想。昨日夕方は寒かった)。
 (📷️携帯で撮影)

 

-------

狭山で 🎹ピアノが聴けるレストラン『トレスカーサ粋』(狭山市駅東口)
 「狭山市駅に『🎹駅ピアノ』を」とおっしゃっている方がいて、実現出来ればと思っております。
 🎹演奏は入間市の内藤隆之さん。ピアノの曲をリクエストする時、いつも『星に願いを』なのですが、今日聴いていて初めて違う曲もリクエストしたくなりました。
 コロナ禍でアーティストも大変。文化の応援を。
(実はマスターに飲食店の動向のお話を聴きに伺ったら たまたま)

📷店内スペースの半分の写真

 

白海老とシーアスパラのパスタ。
細麺で美味しかったです。

 

カプレーゼと砂ギモのコンフィー。
 生ハムのバルサミコソース。

 

 

お店HP。

 Tres Casa 粋

 

お店地図。

 Google Map

 

内藤さんのCD発売中(事務所で聴こうと購入)

2021年11月27日の活動

  

 

狭山市代表⚾⚾ホンダ、あす(日) 都市対抗野球
 新狭山駅前ロータリーにある看板の周りの樹木が「🌲ジャングルになってる」と複数の方からご指摘を頂き、市役所に話したところ、即 対処してくれました。感謝😊。
 ガンバレ🚙Honda👍
 (📷 before・after ⇩)

昨日(金)朝
 草くらいなら、私も手伝おうを思いました。完全に『🌳木』なのでお願いしました。

 

今日(土)朝
 これで他の駅のように✨ライトアップされれば💗と思い、関係者と話し始めています。

 

(📷駅のほうを見たbefore・after)before

 

📷 after


 

-------

今日(土) 配布中の168号は3度目の増刷
 📷️⇩️『ネットで申し込む場合』と表現を改良(より詳しく調べ、より的確な表現に)。制約かあってこれ以上 文字で詳しく書けません(電話ならお答え出来ます)。
 Gotoイート、今回発売は30万冊で、昨日(金)昼までに16万冊の予約がありましたが、少なくとも日曜夜までに予約受付終了にはならないと思います(25日(木)一日の予約数は2万8千ほど。土日は多いと思いますが)。
 狭山市民のメリットを全体として最大限確保し、生活経済の回復を👍。
 (外仕事の皆さん、夕方からは今日も💨寒いですね)

 

-------

⇩県内 中小製造業『過去10年で最高』のボーナス額❓❓❓❓
 県庁のこの発表に、ヤバい と思いました。
 生きていく(経済の)根幹に関わる(行政の)調査で【回答率が2割に満たない(18%)】ものを過去10年で最高などと発表するなんて。
 今年、自殺が増えているのは『去年なら みんながコロナで大変だから何とか耐えたが、今年 ふと周りを見ると、一部に景気のいい話も聞こえ始めている』事も原因で、それには 取り残されている方への配慮が重要だと思います(県庁のSDGsはどこへ?)。県民の肌感覚からして 疑問や批判が出そうな低い回答率の数字を、あなたなら仕事として外部に発表されますか?それが報道された時、どんな悪影響が出る恐れがあるか考えると思います。私は昨日(金) とても 立て込んでいましたが予定を変更して県庁の複数の管理職と協議しました。県民をガッカリ😞させたまま放置しない為に。他にこのように報道されないように。
 県民に この発表について聞いたところ。例えば「中小企業で働いてみればいい」「明るい話題のように見えて、その実『かえって しょんぼり😞』した。実態に思いをはせる必要がある」との事。『アベノミクス』が持てはやされていた時代だったら良かったかも知れませんが、『半導体不足』で車を始めとした製造業が生産休止しているのはご存知の通りですが、半導体を使っていない例えば自転車も納品がいつになるか分からないと市内で聴きました。コロナは『100年に一度』と知事も言っている中、このような発表。行政が休みの土日になってしまったので、県庁からの回答は週明けに持ち越し。

 

⇩昨年の回答率は21.1%。今年が18.2%なので『10年で最高』に エビデンスは無い。ボーナスを従業員に出せなかった会社が積極的に回答したでしょうか? 数字遊びを県内事業者の生活の根幹に関わる事で 県庁が やってしまっている。

 埼玉県内中小製造業 冬の賞与調査 支給予定額は4年ぶり40万円割れ 「支給しない」企業 32.8% 平均支給予定額 31,169円減 支給予定月数 0.18か月減-埼玉県

⇩コロナ前から、製造業のボーナスは下がっていると、回答率16.9%でさえ読み解けますが、16%で支給平均額を公表する感覚が理解出来ない。
 民間のボーナスが“上がった”事を行政が口にする場合、とても大事なのは【リストラ】が無かったかどうか。昨年と比べた『総支給額』の変化を聞かないと正確なデータとは言い切れない。リストラだけでなく、どの程度 生産性向上を求められたのか(従業員1人あたりの売り上げ・残業減少など)も気になる。

 埼玉県内中小製造業 冬の賞与調査 支給予定額、予定月数とも前年同期に比べ減少 平均支給予定額 12,008円減 支給予定月数 0.01か月減-埼玉県

⇩今回の県庁発表による他の新聞社の報道(観点同じ)
 『見出ししか見ない』方が沢山いる事を、発表する行政側が当然 意識しないと。

 埼玉の中小製造業、冬のボーナス「支給」75% 県公社調べ-日本経済新聞

⇩他社の報道

 県内中小製造業 4社に3社が「冬のボーナス支給」-Yahoo!ニュース

県庁が言ったままのTV報道

 

⇩県庁の別の部署の調査では、製造業の回答率は7割台(景気動向調査)。ボーナス額の回答率が低いまま放置しているにも程がある。
 県庁に何かの公表を求めると、よく「数字が『一人歩き』する」と言って公表を嫌うが、今回の発表こそ、あえて一人歩きさせている。

 埼玉県四半期経営動向調査-埼玉県

⇩『中小企業 6割が赤字』昨日の別の観点の報道。この報道は、県民の感覚に合致する。

 『税制改正』議論“賃上げ税制”実効性に疑問の声-テレ朝news

(同番組より)

 

⇩このような観点の報道を探すほうが、簡単

 

今朝(日)の報道

 深刻化する部品不足~「納期が見えない」中小企業経営者の悲鳴-Yahoo!ニュース

今年8月の県内賃金調査結果はマイナス(回答率7割)。

 毎月勤労統計調査令和3年8月分-埼玉県

 

「製造業のボーナス平均は、対前年同期比で3.1%減」との事。

2021年冬のボーナス、みんなどれくらいもらった? 平均はいくら?(ファイナンシャルフィールド) – Yahoo!ニュース

 

 

-------

新狭山駅で昨日(金)は『ひろし新聞』を配布
 警察官・タクシー運転手さん・市民の方からお話を伺いました。
 駅前スーパーの開店前に自転車を置いて通勤してしまう人がいる事について監視員さんから指摘頂きました。ドイツなどでは駅のすぐ目の前に🚴自転車置き場を整備して🌎環境対策に取り組んでいる一方、狭山市をはじめ県西部地域は民間レンタ サイクルのポート普及が遅れており、事業者さんと以前話しました(県庁のほうは一時やっていた自転車政策から撤退)が、今後推進していきたい。

 

 

2021年11月25日の活動

  

 

今朝(木)は『ひろし新聞』を狭山市駅西口で配布。
 市民の方々から、高齢者のひとり暮らし対策や、信号機の改善、街路樹の管理、飲食店の動向、市の公共施設(サピオ)、国政についてお話を伺いました。初めてお話した方が「『ぼっちキャンプ』毎週📺見てます」とおっしゃられたので「ひろしです」とお答えしました☺️
 📷都市対抗野球⚾が今度の日曜日に行われますね(1万人 入場制限)。完成品工場ではなくなっても、残る事をかすかな可能性でも願い、出来る範囲で動いています(西口に立っていると、工業団地に向かう電車通勤者が とても多い事を感じます。ありがたい)。
 午後からも、支援頂いている方と新聞配布。体調は きついですが、大変なのは議員ではない。

 

-------

Gotoイート、今回発売は30万冊(前回の残り分を含め)で、昨夜(木)までに12万6千冊の予約があり、今日からは1日の予約申込み数が落ちるので、少なくとも明日までに売り切れる事はないと思います。
 狭山市の生活経済 回復を(今日も飲食店の方や行政と打ち合わせ)。

 【公式】Go To Eatキャンペーン 埼玉県プレミアム付食事券-埼玉県 Go To Eatキャンペーン

 

-------

『ワクチン2回接種済みの効果』について県庁に発表する事を私から求めて来て、このような発表がありました。
 うわべ・きれいな事・一般論を言っているだけだと、県民の命を守れないので(⬇️埼玉新聞に感謝)。(配布中の ひろし新聞で、2回接種の死亡が いかに少ないか詳しく報告)

 <新型コロナ>未接種の男性死亡…埼玉6人感染、2回接種済みの感染なし 20人を下回るのは38日連続-dmenuニュース

2021年11月24日の活動

  

 

狭山市【成人式】が23日、行われました。
 1月を延期して行ったのは県内3市、後は ほとんど中止。延期した事で来れなかった人もいましたが、行う事が出来て良かったです。同窓会を行った飲食店の方から「『成人してますか?』と聞かなくていいから、安心でした」と言われ、なるほど1月だと2・3月がまだ20才じゃないんですね。
 今年の成人は『ミレニアムベビー』と言われた2001年生まれ。成人おめでとうございます。特に若い方が困らない世の中に、していきたいです(私達は年を取る事が出来たので)。

 

防災無線で、今年成人した人が、感染防止を呼び掛けた取り組みもありましたね。
 今年の成人は、1473人。最近は1度の成人式で済む人数ですが、感染防止の為、昨日は3度に分けて行いました。
 (成人式を準備された市職員に感謝)

 

地方から久しぶりに帰って来たと言う人もいました。
 (延期が決まった時は私も美容室・写真館を周って、お詫びしました)

 

-------

埼玉県の『GoToイート食事券』が新たに発売される事が、発売日直前に発表され、『ひろし新聞』168号を緊急発行。仲間と配布しています(私の場合は3時間睡眠。昨夜から急に寒くなりましたね。お気を付けて)。
 駅前で配布していた時、「ネットを使う事が出来ない」というお声も直接頂きました(おっしゃって頂いてありがたいです😊)。そのような“声無き声”も当然あると、発行を決めた時点で思っていました。何でも制度は完ぺきではないので、当然改善の声をあげながらも、税金が使われる事について(私の仕事としては)狭山市民が「知らなかった」は最大限避けたいと思いました。”バランス”の中での活動なので、課題・問題のある事でもお伝えします(今回は何より狭山市内の生活経済回復の為)。

168号は、『Gotoイート』の他に『詐欺被害防止対策』・『コロナワクチンの効果分析』特集です。

 

-------

『GoToイート食事券』の県庁HP⇩を見ると、12月8日に第4期として新たに発売される分があるかのように思ってしまいますが、次回発売されるのは、新規発売分は無く、今回の発売で ネット申し込みしたものの購入しなかった残り分だけの発売になる(第3期が売れ残ればその分も となりますが、そうならないと思います)ので、HP原稿の変更を提案しています。

 

早速、改善して下さいました。(感謝😊

2021年11月23日の活動

  

 

詐欺被害 狭山警察署管内 2年連続 県内最多
 狭山警察署管内(狭山・入間市)で、令和元年・2年とも詐欺被害が県内(39警察署中)最多で、一昨年は『4日に1件』が被害にあっている状況です。内容で多いのは“キャッシュカード”を渡してしまう『預貯金』詐欺(一昨年53件・昨年21件)。
 詐欺と思われる電話がかかって来たと、何人もの方から伺っています。あなたの周りの方にお声掛け頂いて、被害を少なく出来ればと思います。電話が鳴る前に録音される事のアナウンスが流れる『録音機能』付き電話機にするのが効果的で、おススメしています。

市役所も対策の努力をしています。(一昨年の記事)

 特殊詐欺認知件数、埼玉県内ワースト 狭山署、地域ぐるみで対策 SANKEI.COM

 

---------

詐欺被害 埼玉県市町村別 過去2年
 ⇩お住まいの地域は、何件ありますか?詐欺の電話は最初、固定電話にかかって来ます。『電話でお金』を言われたら、詐欺と思って下さい。「カバンを無くした」も詐欺。
 オレオレ詐欺防止の為に『合言葉』を家族と事前に決めておく事が推奨されており、詐欺で事前に合言葉を伝える予兆電話は無いようです。今のところ。
 詐欺にあった8割の方は、気を付けなければと思っていた方です。自宅に多額の現金を置いておくと詐欺や泥棒被害に直結しやすく、注意が必要です。 

⇧こちらの資料は埼玉県警察本部の資料をもとに、件数の多い順に表したものです。

 

詐欺被害 市町村別
 今年10月末までと、平成29年・30年(多い順ではありません)。

 

---------

詐欺被害防止用 ☎電話
 詐欺防止の為に「電話に出ないで」とPRされていますが中々そうは出来ない(留守電のメッセージが入り始めてから出る方もいらっしゃいます)と思うので、『録音機能』付き電話機の機種が⇩こちらに紹介されています。実家に買って、付けてあげてはいかがでしょう?

 優良防犯電話推奨品目録-BOHAN.OR.JP

 

2021年11月22日の活動

  

 

【GoToイート】食事券 新たに24日(水)10時~発売 埼玉県
 新たに発売される券と、現在使用可能な券の利用期限が2月28日まで延長されました。
 今回の新たな発売枚数は、25万5千部。
 狭山市内 142店舗が利用可能(⇩HPに店舗名 記載)。お食事は、狭山市で。

 【公式】Go To Eatキャンペーン 埼玉県プレミアム付食事券

 

---------

コロナ ワクチン接種率
 昨日(日)も、ひろし事務所に「ワクチンの予約をしようかと思うのですけど」と相談に見えました。「ワクチンはどうなのか様子を見ていたのですが、こちらだったら貼り紙がしてあるから『今さらですか』と言われずに済むと思いまして」とおっしゃり、そのような様子を見ている方がいらっしゃるので、事務所前の『予約お手伝いします』の掲示を、まだ はがさないでおります。
 ⇩接種率は、1週間前と比べ、20代の2回目が 2.9%増え、30代が3%増えています。
(接種可能な方は)今からでも遅くありません。

 

2021年11月21日の活動

  

 

旧【有料橋】料金所の撤去工事が、明日22日(月)から始まります。
 工事期間中、ご迷惑をおかけ致しますが、ご協力をお願い致します。m(__)m

2021年11月18日の活動

  

 

👧フードバンク👦
 ひろし事務所に最近ご持参下さった🍚お米20㎏などの食料品・生活消耗品📷を、『フードバンクさやま』の拠点に運びました。ご協力ありがとうございます。m(__)m
 ボランティア スタッフの方と、🎄年末・お正月に向けて や、困窮家庭支援についてお話しました。食品の在庫状況は、年末年始に向けては正直、不足しています(寄付金で買い足しますが)。ご協力賜れれば幸いです。
 ひろし事務所は、休日も含め、毎日11~16時OPENしており、それ以外の時間は お電話下さい。090-3310-9234 (重くて持参出来ない場合なども)

 

個人の方が ご持参下さった物。

 

🎄クリスマスに向け、フードバンクに」と、『さやま猫の会』のボランティアさんから個人として、お菓子セット20袋などをお預かりしました。
 多頭飼育崩壊など😸保護猫のお世話だけでも有り難いのに。(以前も頂きました)

 

『不織布マスク』を段ボール3箱(120個)、市内のクリニックさんからお預かりしました。

 

いつも下さっているお菓子工場さん。市外から定期的にご持参下さっています。

 

📷シチューのルーなど不足していた種類の食料品を、これまでにお預かりした寄付金で、買い足させて頂きました。ありがとうございます。

 

2021年11月17日の活動

  

 

柏原小入口 交差点【拡幅】へ。今後 測量を実施
 ”有料橋”が無料になり、(便利になると🚙利用が集中するので)無料になった道が混みあうようになり、混雑緩和対策が必要で、『柏原小入口』の交差点はサイボク方面から工業団地・圏央道方面への右折車が曲がれず渋滞してしまうので、『右折車線』が出来ればと、交差点の拡幅を県庁に繰り返しお願いしていたところ「拡幅に向けた現地測量を今後行う」との回答がありました。
 狭山市は工業で発展して来た街。今後 拡幅工事の実現・混雑緩和・安全対策に向け、動いていきます。

 

柏原小入口交差点
 9月28日、無料化後の交通量調査に合わせ、県庁職員と現地確認を行い、改善の必要を話しました。

 

(トラックに限らず)交差点で右折車を、直進する後続車が かわして通れない為、渋滞に。
  (📷サイボク方面から)

 

 柏原小入口交差点 地図-Google Map

 

2021年11月16日の活動

  

 

市内 飲食店から「『時短協力金』の申請がよく分からなくて、期限までに間に合わなかった」とのお話を頂いていたところ、県庁が救済措置をしてくれました😊。感謝。
 来週月曜から、以前申請出来なかった1回分の申請を受付。
 (周りの飲食店の方にお声掛け頂ければ幸いです。年末28日まで)

 

各期ごとの対象市町村一覧。

 

『追加申請』についての県庁HP。

 埼玉県感染防止対策協力金 追加申請受付(第2期から第13期まで)について-埼玉県

 

-------

コロナ・ピークは、120日周期
 第6波の予想は「(今回は) 120日を過ぎるかも。ワクチン効果が弱まり、年末年始の人出の影響が出る1月中旬~2月に起き、規模は第5波の5分の1か10分の1程度」との事。
 今のうちに、生活経済を動かしましょう。
  (⇩今朝の東京新聞)

 人の流れ増えたのにコロナ感染急減 理由に「120日周期」説 AIが予測的中 第6波はいつ?-東京新聞Web

 

-------

『フードバンク狭山』『さやま猫の会』などの活動内容を、ZOOMで発表
 聴いて頂ければ幸いです。19日(金)14~16時。
 木曜までの申し込み。

 

ZOOM申し込み方法。

 

活動発表会についてのHP

 地域福祉フォーラム 「出会った人とつながろう!」参加者募集のお知らせ-狭山市社会福祉協議会

 

『さやま猫の会』のボランティアさんが個人として「🎄クリスマスに向け、フードバンクに」と、お菓子セット20袋などを今日お預かりしました。多頭飼育崩壊など、保護猫のお世話だけでも有り難いのに。(以前も頂きました。👧ありがとうございます👦
 《こちらは関連情報です》

 

-------

ローソン🍵【狭山茶パン】今日(火)新発売 2種類
 関東甲信越1都9県の4800店舗で。
 また、🍵狭山茶の各種商品を、県内のローソン55店舗で、来年1月末まで期間限定で販売。
  (⇩各写真で説明)

『むしパン』早速食べてみました。むしパンの下側に、あんこが平べったくぬってある事で、むしパンのパサパサした感じが無く、しっとりしていて、考えられていると思いました。

 

『中身たっぷりホイップあんぱん』ですが、今日1度お店に行った時は見当たらず、2度目は店員さんに聞いて、商品が目立たない事が分かりました。
  (お店の許可を得て撮影)

 

そしたらお店の方が、分かりやすい場所に変えてくれました☺

 

🍵狭山茶のブースが、入口の1番目立つ所だったので、ありがたいなと思いました。
 お客さんが店員さんに「普段はどこで売ってるの?お店はどこにあるの?」と聞いていたので、私が代わりにお答えしました。
 「狭山茶のワッフル・チョコ・クッキーなどが人気。お茶も売れてる」とお店の方が教えてくれました。
 電子レンジで加熱して煎れられるお茶や、国産のハーブとブレンドしたものもあります。
 普段、お茶屋さんに行っていない方にコンビニで買って頂き、お茶屋さんにも行くきっかけになればと思います。

 

 <関東甲信越地区>埼玉県産狭山茶を使用したベーカリー2品発売-LAWSON

2021年11月15日の活動

  

 

やはり現時点でも、ワクチン『2回目の接種率を更に上げよ』との専門家の指摘がありました⇩。
 「接種率が85~90%になって来ると、やがて感染の終息期を迎える」「2回目の接種の事を本来『ブースター』と言う。3回目の接種をブースターと言っているのは、3回目をめぐる議論の過程で出て来たもので、いわば『造語』」と述べられています。
 この指摘を、コロナ『第6波』を防ぐ為に活かせればと、県庁・市役所と話しています。(次に狭山市の最新の年代別接種率を記載します)

 2回目の接種率上げよ ~新型コロナ、ワクチン専門家が提言~-Yahoo!ニュース

 

コロナ ワクチン接種率の⇩📷このデータから見えて来るのは、1週間前と比べ、1回目接種は、12才以上が『2.1%増』えた中、20代 0.5%増・30代 0.4%増で、12才以上のほうが接種率自体も高い状況であり、20才以上と未満とで『親の関与の違い』が接種率に如実に出ています。(先々週と先週を比べて20代の1回目は1.2%増だったので、増え方も鈍化しています)
 狭山市などでは来月は接種会場が減る事からも、接種されていない方は、今月1回目を行う事をおススメ致します。(「若者が悪い」という話ではありません)

 

狭山市の接種会場、来月は4カ所に減ります⇩

 ワクチン接種情報(1・2回目接種情報)-狭山市

 

狭山市【25日連続 新規陽性者ゼロ】 今夜(月)現在
 新規感染者が激減しても、職場の『テレワーク』をゆるめていいと県庁が言っていない(テレワークを推進している)事もあって、飲食店などの経済に悪影響が出ています。コロナの経済対策には多額な税金がかかりますが、テレワークをゆるめる事に税金は かかりません。
 12月・寒くなってから新規陽性者数は増えるかも知れませんが、現在は少ないので、「テレワークは感染状況に応じて」と県庁が言ってもいいのではないか?と打合せしました。また、商工団体から県庁に申し入れして頂くのも手だと思い、商工団体とも話しております。
 生活経済・雇用を守る為に。

 

今日(月)の感染者数は、今年《最少》 全国で79人。
     (写真はNHKより)

 

-------

【野党の弱点】を解消していく為に
 国政で野党が敗北し、一般論で与党批判をするだけや、今までの政党のPRの延長上では、困っている方は『放置』されたままになってしまいます。国の政策の改良案や、新たな具体策を提案していかなくては と思います。具体策を読んだ人から見て、もし考えが違うと『敵』意識が うずくかも知れません。野党支持層の中で、意見が少しでも違うと嫌悪感を頂いてしまう方が一定数おり、揚げ足を取りたい人もいます。それは、与党などの思うツボです。与党は『とにかく まとまろう』とします。
 国政がこのような中、恐れず具体策を言う事で、【着地点】を見出そうとする人が増えればと思います。野党の弱点解消には、意見の違いを調整しようとする 心遣い・『懐の深さ』が必要だと思います。
 具体的に『異論』が起きそうな例を、次に2つ書きます。
 (写真は、埼玉新聞 9日。一部抜粋)

 

-------

【Gotoイート食事券】 なんと売れ残り、発売期間終了
 埼玉県で22万部売る予定が、18万部しか売れず、発売期間終了(第2期)。
 使用期限が12月15日までだったのが最大のネックのようですが、発売が知られてもいなかったと思います。県庁から国に、期限延長を求めていますが、国がまだ延長を発表していません。残り25万部を今後(期限延長されてから)発売するのですが、《市内の飲食店の方々からお話を伺っていると》飲食店の景気が あったまり始めておらず(特に夜)、早めに発売する必要性について県庁と話しています。
 《 『Go to イート』に批判がある事は存じておりますが、果たして“野党”政権でコロナ禍になっていたら、行っていなかったでしょうか。県議会で各政党からの反対はありません》

 【公式】Go To Eatキャンペーン 埼玉県プレミアム付き食事券 購入方法-埼玉県Go To Eatキャンペーン

 

【仕事が無い】ので、✈航空会社は勝負に出ましたね⇩。
 感染者が激減している(海外からの流入のほとんど無い)今、ご旅行は いかがでしょうか?
 《CO²を航空機は多く排出しますが、もしあなたが航空会社の社員なら、どうなさるでしょう?みんなの仕事が確保される🌎温暖化対策を》
  (写真はNHKより)

 

-------

大学・専門学校生 10万円給付
  OECD先進37カ国と比べ、学費に税金を投入している額は、日本はとっても少ない(平均額の半分以下)。
 返済出来るか不安な奨学金の利用者は(日本で)コロナ前の時点で12%減っています。
 家計収入は20年前と比べ110万円以上減少。コロナで仕送り・アルバイト収入も減っている中、年収380万円以内の家庭の大学生等に10万円給付するとの事(大学・専門学校生全体の6%)。拡充される事を求めます。
 私が『給付型』奨学金制度創設に力を入れざるを得ない根拠が⇩このサイトに書かれています。国だけ・税金だけの問題でもないと思います。県庁に寄附文化を醸成していく事も求めています。
 SDGsの実践を。

 10万円給付は本当に「有効」なのか? 海外の「学生支援」との比較から考える-Yahoo!ニュース

 

-------

『埼玉県』150年
①『コロナ』の非常時で、多くの県民に“都道府県”という課題が初めて分かりました。コロナは保健所が窓口ですが、保健所の数・職員数の問題よりも、何より保健所が普段地域に根差していなかった事で市町村の病院とうまく連携出来ませんでした。(一方、墨田区の保健所が注目されています)
②児童『虐待』対策の担当は、児童相談所ですが、職員がその地域に住んでいるとは限らず、3年ほどで異動してしまうので、仕組み上、地域に根差す事が困難で(私は市議時代からその2施設と接して来ました)、市町村の対応に頼っています。東京都内では児童相談所を区で設置し始めています。
③市町村では出来づらい“広域行政”は、うまくいっていません。たとえば『消防』の合併(広域化)。私が県議になってから実現したのは狭山市などの西部消防くらい。ゴミ・し尿の施設は、プラントの建てかえに巨額のお金がかかり、1つの市だけで運営していくには税金がムダです。
④災害が起きれば、市町村ごとに被害は大きく違うので、市町村が主軸です(市町村の事を『基礎的自治体』と呼んでいます)。補助金の関係など、市町村から見れば、国・県は上の立場と思うかも知れませんが、市議を4期させて頂いた私から見ると、市町村のほうが市民と丁寧に接し、現場を分かっているので、県が市町村に もっと気を遣う必要があります。
 また、コロナの今、『国と地方』の力関係(国が制度を決める)を、県が市と一緒に変えていく最大のチャンスだと思います。
 そのような課題の報道が150年の今されるといいと思います。
 祝う事よりも、次の50年の為に、いま改善が必要です(民間であれば150年の間に潰れていました)。安定した生活が過ごせているのは一部の県民。改善していきましょう。
    (📷写真は、県庁の記者会見場。これをバックにお話しします)

 

県庁HP。

 市町村消防の広域化-埼玉県

東京都内では4つの区で、児童相談所を設置(港区含め)。

 特別区児童相談所の設置の経緯と現状~先行3区の特徴と取組み-東京都社会福祉協議会

明石市も、市として児童相談所を設置。

 子どもの権利を誰が守るか-明石市長

 

2021年11月13日の活動

  

 

『翔んで埼玉』【切手】 月曜(15日)から発売
 通常 千セットの生産を、強気の2500セット発売。
 私は、もちろん買います。県内郵便局で。
 埼玉県民以外の方は、ぜひ埼玉でお買い求めを😊

 驚き!埼玉の切手で郵便が東京に送れる 県誕生150周年を記念、「翔んで埼玉」のフレーム切手を発売-Yahoo!ニュース

 オリジナル フレーム切手セット「翔んで埼玉」の販売開始と贈呈式の開催-郵便局

 

これ⇩、切手です。
 うそでしょ。ホントです。(^O^)
 (『翔んで埼玉』切手 15日(月) 発売)

 

フレーム切手全体📷。

 

2021年11月11日の活動

  

 

【有料橋】 もともと無料だった橋の渋滞状況調査結果 ①
 有料時点と無料化後の『通過所要時間』も、私から県庁にお願いして調査してもらい、その結果、有料橋の隣りの橋(さやま大橋。至聖病院・文理小の通り)は、朝の通勤時間帯、柏原ニュータウンから国道16号 ロッテの交差点までの1.5km区間を、有料時点では1番混んでいた時間に平均10分かかっていたのが、無料化後、4分にまで短縮されました。(📷未発表資料)
 混雑が緩和されています。

 

【有料橋】無料化後の状況調査結果 ②
 旧 狭山環状道路が無料になった事で、その道路が混み、『柏原小 入口』交差点(ケーキ屋さんがあった所)の混雑が私は気になって調査結果を見たところ、隣りの さやま大橋が混まなくなったので、サイボク方面から圏央道方面に右折する車は『半減』(159→74台)しています(それでも右折がもっとしやすくなれば、本線の混雑が緩和出来るので、気になります)。
 明日から自治会ごとに県庁が説明会を行い、そこで出されたご意見をもとに、私はまた県庁・県警察と打合せしていきます。何かありましたら、ご指摘下さい。  

 

【有料橋】有料だった事で、車が流入していた(奥富)前田地区への影響調査結果 ③
 朝7~8時の通勤時間帯、有料時点と無料化後を比べ、いるまがわ大橋方面から前田地区へ右折して来る車が22%減少しました。奥富地区を通って、いるまがわ大橋に抜ける車は3割減少しました。1時間あたり110台の減少です。奥富地区の皆様には、長い間ご迷惑をお掛け致しました。m(__)m

 

-------

生活経済を回復させる為には【テレワーク】するように命じて来た規制を解除する事(特に行政のテレワークは非効率です)。
 感染者が激減・時短要請は解除されましたが、飲食店などの客足が戻らない大きな原因になっています。『雇用』の場であった飲食店・店舗の廃業が今後多くなり、新規開店の動きが顕著になって来るのは(今の延長上では)来年の夏からになってしまうと思います。
 ネットでの買い物は便利ですが、たまには店舗でお買い物を。
 感染者の少ない(海外からの流入のほとんど無い)今、お食事を。

 テレワークなどで出勤者7割減「見直すべき」 経団連が政府に提言-Yahoo!ニュース

2021年11月10日の活動

  

 

コロナ第6波に具体的に備えるべく、県庁に私から提案したのは「ワクチン接種時の【緊張】に丁寧に対処する事をアピールする事で、6波に備え、もう1押しの『ワクチン接種率向上』を」。
——⇩ まず、リンク記事の概略————-
東京の大規模接種会場で接種した120万人調査
 アナフィラキシーショックは、0人。
 0.2%(2930人)が、30分以内に、じんましん・ふらつきなどの副反応を発症(うち女性が7割)。いずれも回復。副反応を示した人のうち、9割(2601人)は『ストレス性』の反応と見られ、極度の緊張・不安が引き起こす過呼吸や、失神・血圧低下などの症状が出た。副反応は若年層ほど顕著で、20~34才が3分の1以上。失神して転倒し、頭を強く打って救急搬送されたケースもあった。若い人ほど不安を覚えていた事の表れ。今後例えば予診票で不安感の有無について尋ね、該当する場合はベッドで横になって接種するなどの改善策が考えられる。
 接種から数日後に腕が腫れたり赤くなったりするモデルナアームについて、7月1~7日に2回目の接種をした4万2017人を調査。6%が発症。接種後、4~21日に症状が出て、7日後が最多。回復までの期間は発症後1~34日で、5日後が最多。発症者のうち女性が8割以上。理由は、性別による免疫能・ホルモン・生活習慣の違いが考えられる。
  感染症に詳しい森内教授の話 「ワクチン接種による精神的なストレスが起こす副反応は、対処を講じやすいので、もっと知られるべき。インフルエンザのワクチン接種と比較して高い発生率であり、未知のワクチンに対して有害事象を網羅的に捉えたデータとして参考になる。接種の在り方を考える材料になるだろう」。—————-
 不安感がある方は、予診票に限らず接種場所で表明して下さる事を奨励する必要について、県庁の管理職に言いました。⇧このような結果のデータを県民にお示しする事も必要です。
 怖いと思っている方に、ただ「怖がるな」と言うだけでは、デマ情報も流されたので、改善しません。寄り添う事で、前に進められる事もあると思います。(飲み薬タイプの治療薬は今後普及していくでしょうが、普及が間に合わない事にも備えないと)

 【独自】大規模会場2930人の急性期副反応、9割が不安に伴うストレス原因…若者が3割強-読売新聞オンライン

 

コロナが発症しない予防効果は、ワクチン2回接種により、87%。
  (写真はTBS)

 

感染者が激減した事で、「2回目接種をしなくてもいいかな」と思う方も中にはいらっしゃるかも知れませんね。
  (写真は、今夜のTV朝日)

 

-------

ひろし事務所の😸一時シェルターのお世話をして下さっているボランティアさんに頂いたクッキーのお店 狭山市柏原の『Handmade MAMI』に🚴行ったら、他の😸ボランティアさんにバッタリ(^O^)。お話を伺いました。
 あす11日(木)は13時〜19時頃までお菓子販売との事。
 📷写真で商品の一部を紹介します。狭山市で個性的なお店が盛り上がっていければ と思います。

 

来客時に いいですよね👍
(店内で撮影)映えますね😊

 

 

『狭山茶🍵ガトーショコラ』(📷左)
 甘過ぎず、しっかり🍵狭山茶ですが、抹茶過ぎず。食べごたえがあります。抹茶チョコが中に ちりばめられてる。

 

お店は毎日やっている訳ではないので、⇩確認を。

 HandmadeMAMI通信-Ameba

 

📷①サツマイモ・あん・クリームの入ったパンは、どら焼きを食べてるような感じ。
②ゼリーは、ほうじ茶と、リンゴ。
③庄内柿とアーモンドタルト入りプリン。

 

プリンの下は、はちみつの味に感じましたが。おいしい。

 

レアチーズ・りんごアーモンドタルトの🍰ケーキなど。

 

お弁当を購入。お肉がと~ってもおいしかったです👍。ご飯はヘルシーでした💗
(お弁当があるかどうかは、問い合わせを)

 

🍵狭山茶🍰ケーキ(こちらは冷凍)。

 

住所:狭山市柏原2867-2  ☎04-2955-2691

 

(とても限られた店内スペースの中)店内で『😸保護ネコ』のPRをして下さり、ありがたい。

 

お店の地図。
 綜研化学の『東門』の所で路地に入り、「え?こっち?」って思う右に曲がる。左側に団地のような建物(市営住宅)を過ぎた所の右側がお店。

 Google マップ

 

グーグルマップで見たお店の写真。写真手前は、別の方の駐車場。

 Google マップ ストリートビュー 

 

写真右が市営住宅で、左がお店。
 お店の扉の手前がお店の駐車場。

 

お店入口の扉。

 

お店のインスタ

 handmademami3-Instagram

 

-------

マイナンバーカードを今持っている人は【5千円 損】するって事ですか?
 📷️『新規取得で5千円』分ポイントって。耳を疑いました。例えば『来月●日時点で取得済みの人』にすればいいのでは?
 (写真はTV朝日)

2021年11月9日の活動

  

 

【コロナ死者 ワクチン接種有無】との関係 埼玉県 10月(未発表・未報道 資料)
 新規感染者数は激減・ワクチン接種は若い方も接種率が高くなった10月。それでも50代以下の死者数が出ている事が気になり、県庁に資料作成を依頼しました。📷資料のように【30代~60代の死者19人全員】ワクチン2回接種していなかった事が分かり、ここまでワクチン接種の有無が顕著とは思いませんでした(私の事務所前の『ワクチン予約受付中』の掲示を はがせない理由です)。今後感染して亡くなられなくて済むように、皆さんに私から情報提供させて頂き、周りの方にお伝え頂ければと思います。ワクチン接種されていない方には、ただお願いするのでなく、このような医学的データの提供が大事だと思います。また、接種したけど心配だった方・接種の効果を知りたい方にも必要だと思います。
 (この資料は、ワクチン接種しなかった人が悪いというものではありません。私からは7~9月の全国の『40・50代 コロナ死者数』もお伝えしましたが、このようなデータの情報提供が不足していて、『接種しないリスク・ワクチンの有効性』が、接種していない方に伝わっていない事が問題だと思っております。コロナワクチンの事に限りませんが「様子をみたい」と不安に思っている方に、科学的なアドバイスがあれば長生き・幸せ・確かな安心につながっていくと思います)

 

50代のワクチン2回目接種率が、80%を超えました(狭山市)。
 40代以下も時期に8割弱になりますね。

 

『コロナ死者 ワクチン接種有無との関係』先程お伝えした10月に続き、7月~9月分も資料作成を県庁にお願いしました。
 7~10月の60代以下の死者84人のうち、2回接種していたのは わずか1人でした。その1人は第5波で最大の死者数(111人)だった9月(20・30代さえ亡くなっている)なので、ワクチン効果だけの問題ではないのかも知れません。
 (亡くなった方の中で、アナフィラキシーショックが以前あってコロナ ワクチンを打てなかったかどうかまでは分かりません)
 (今回は珍しく『未発表資料』と書きましたが、私が普段お伝えしているものに未発表資料は多く、結局発表されなかったものも多いです。もちろん私が皆さんにお伝えする事を行政には言ってあります。今後、毎回“未発表”とは書きません)

 

合計の死者数の月ごとの変化もご覧下さい。

 

 

 

------

(国会)与党は『野党の候補者1本化』を恐れている。でなければ、読売新聞が同時に5つも大きな記事で「野党共闘見直し」を書かないと思います。
 (5つの記事以外にも『読者からの声』欄で、野党共闘の見直しを求める声を掲載。⬇️この翌日の朝刊や、7日(日)も野党共闘批判を掲載)(他紙でも取り上げてはいますが)
 新聞購読者の中では読売が多いし、国会関係者も読売を読むので、報道の あおりを受けます。
 《今回の衆議院選挙の総括をシリーズでお伝えします①。⑥まで一気にお読み下されば幸いです》

(全文は表示しておりません)

 

 

今回『候補者の一本化』“自体”は、失敗していない事をデータが示しています。5野党が候補者を一本化しなかった72選挙区で、野党が勝ったのは たった6。5野党候補の票を足し合わせると与党候補を上回る選挙区は5。
 一本化した小選挙区で、野党候補が勝利したのは59。僅差である1万票差以内を含めると90になるが、この部分は一本化だけでは勝てない。
 問題は、例えば立憲民主党は、比例で23議席も減らし、39議席になっている事。  (衆院選総括②)

 なぜ野党共闘は敗北したのか? 31選挙区は1万票差以内で競り負けー東京新聞 TOKYO Web

 立憲と共産は野党共闘やらなきゃもっと負けていた…「“失敗論”は自公の思うツボ」と識者ーYahoo!ニュース

 

甘利氏の5年半前の事よりも、安倍 元総理の『桜を見る会』は、とても納得出来ません。
 明治政府が出来て以来、自分の支持者に税金であれほど飲食させた総理は、安倍氏以外にいません。選挙で当選したからと言って、信任された訳でも、終った事にもなりません(甘利氏の問題は前回の衆院選の前の事)。選挙速報番組に役職に付いていない候補が出演しているのに、安倍氏が生で出ない理由は明白。(一方、安倍氏は細田氏の代わりに派閥の長になるとの事)
 与党も良くなってほしい。3Aが権力を握り、派閥間競争がうまくいっていない。自民支持の方も私の事務所にお見えになりますが「自民は このままではマズい」と言われます。
 (日テレ・テレ東は、甘利幹事長に選挙速報で厳しく追及していましたね)   (衆院選総括③)

権力者に対し、有働由美子キャスターが1番頑張っておられました。「日テレなのに」と正直思いました。
 マスコミは色々あっていいのですが、政権に疑問を投げかけるのが基本。
(📷有働「弁護士の調査報告書を公開すればいいと思うのですが?」)

 

 

🎥5分2秒の所からです。甘利氏はこの後、有働さんが質問するのを嫌がり、ずっとしゃべり続けます。

 

 

『維新の会』は、公明党と【候補者一本化・共闘】しています(どこまでかは発表されていません)。
 野党が候補者を一本化しても、“維新”が候補を立てれば、野党の票が割れ、野党は勝ちにくくなります。
 維新・国民民主や、今後出来るかも知れない新党は、『憲法改正』論に向かっていくのでしょうが、コロナ禍で国民の生活が大変な中、そんな事をしている暇は無いです。  (衆院選総括④)

 維新・馬場幹事長がBSフジ番組で衆院選大阪選挙区の「野合」を認めていたーYahoo!ニュース

 

投票日が近付くにつれ、埼玉県内でも、”立憲”支持の人が、”維新”支持に動いて行きました。
  (写真は、TV埼玉。埼大 松本正生先生の調査)

 

今回の衆院選。自民の票が増えるなんて。自民が『単独過半数(絶対安定多数)』になるなんて、カネの問題だけでもあれ程あったのに。自民・公明は組織が強い一方、今回はコロナで集会・演説会・訪問を行いづらかったので、そういう面でも野党は本来有利だった。野党は「時間が無かった」と言いますが、今回の衆議院任期は4年以上あったので、言い訳になりません。
 立憲民主党は、代表が変わるだけではしょうがない。
 野党は批判をする事が仕事。しかしその主張に国民が「付いて行きたい」と思える 腹のくくりを候補者から感じられるか。『身を切る改革』を主張してほしい。《国会議員の年収削減・国家公務員の削減》
 議員の年収・経費削減は、国会で可決されなくても、1政党・1議員でも出来ます。  (⇩写真は東京新聞) (衆院選総括⑤)

 

⇧グラフのもとの記事。

 投票率の低迷は自民有利の傾向 獲得票数は大敗した2009年と同程度ー東京新聞 TOKYO Web

 

70才以上で、ひろし事務所にお見えになった方の声「俺達の年代は死んでいくのに」。野党が若い世代から支持を得ていない。   (写真はNHK)

 

共産党は、①自衛隊と憲法の関係 ②日米安保同盟 ③天皇制 ④共産主義について、現実的な考えに今後なさるのでしょうか?
 しないのであれば、次の参院選でまた「野合」と言われ、負けます。また①が変わらないと、憲法改正論者の思うつぼです。(「“自衛隊は違憲”と言われるから、改正が必要だ」と)
 どんなに野党が憲法・防衛問題を主張したとしても、それが中心では、野党は躍進しない事は、前回の衆院選で『集団的自衛権』が争点にならなかった事で、残念ながら証明されています。
 共産党の国会関係者に直接私から話しました。野党の議席が増えない事には始まらないので。(今後も話していき、無所属であるメリットを遺憾無く活かしていきます)
  (衆院選総括⑥)

 

------

関東・東北のスーパー・ドラッグストアなどで発売中との事で、日本三大銘茶【🍵狭山茶】PRのチャンス。30日まで。
 私もマルエツ(イオン系)で購入(ヤオコーでも)。『狭山茶ラテ』という商品名で“ラテ”としたところが、さすがだなと思いました。埼玉 入間市・八潮市の工場(フジパン)で作られているそうです。

 埼玉で50年以上も活躍するフジパン、スナックサンド・ショコラデニッシュ新発売 もちろん味はあの有名なーYahoo!ニュース

 

ローソン 関東甲信越の店舗で、16日(火)から発売。
 🍵狭山茶の『むしパン』と『中身たっぷりホイップあんぱん』(ネーミングが面白い)。(発売日近くになったら、またお伝えします)

 ローソンで狭山茶関連パンなど販売へーYahoo!ニュース

 

セブンイレブンで発売中。県内の店舗限定。
(写真はTV埼玉)

 

ヤマザキのパン。
 ゆずの香りが強く、おいしかった。毛呂山町のゆず。(ベルクにありました)

 

------

公民館 文化祭
 市内全て周らせて頂き、作品についてお話を伺いました。
 来年は、多くの方が来場されるといいなと思い、作品の一部を説明付きで紹介します。

 

つるしびな   (奥富公民館)
 毎年、新たな作品を楽しみにしています。
 和のようで、洋な明るい感じがいいなと思います。

 

🐤つばめ さん
 狭山市駅で来年も、ヒナが元気に巣立ちますように。

 

春のあたたかな感じが伝わって来ます。

 

作品も素晴らしいのですが、
 穴からの照明が壁を照らしているのが、いいなと思いました。
 私の県議会控室では、観葉植物に光を当て、壁に陰影を付けています。

 

こちらも壁に光が。

 

(新狭山公民館にて)

 

こちらの作品を裏側から見てみると・・・

 

色の紙を細かく貼っているのですね。これは時間がかかる。(見せて下さいました)

 

こちらも素敵です。

 

立派な彫刻だな~と思っていたら、『トイレ』。(^O^)
 すごいオチ。
  (📷 仏像は販売してました)

 

------

今度の土・日(13・14日)🚊西武鉄道は 480円で埼玉県内【1日フリー】
 狭山市駅を基点に考えると西所沢への往復だけで、もとが取れちゃう。今度の週末、どこに行きます?(西武園駅・西武遊園地駅も対象)
 西武鉄道をご利用頂き、新宿線が他路線に乗り入れされるように。コロナ禍で、鉄道会社も大変(通勤・通学だけでは、鉄道会社はキツい。ましてテレワーク時代になり)。
 狭山市は23日連続 新規陽性者ゼロ(9日夜現在)。

 西武線・埼玉県内限定「埼玉県民の日 記念1日フリーきっぷ」を発売します!ー西武鉄道Webサイト

 

『小田急線 子ども一律50円』って、すごい。
 『通学定期』も見直すとの事! (来年春から。全国初)

 小田急電鉄 子ども運賃一律50円に値下げへ ICカード決済の場合ーNHK NEWS WEB

 

ネーミングが素晴らしい。

 埼玉の秩父鉄道ってどう思いますか?記念乗車券販売ーYahoo!ニュース

 

------

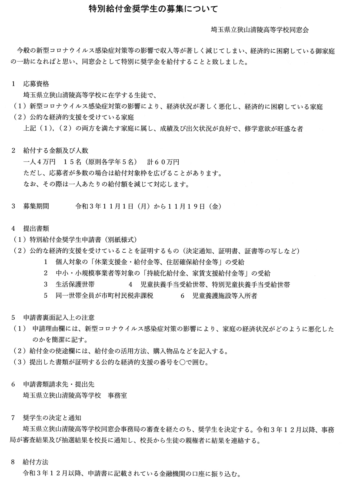
狭山清陵高校が県立で6番目に【給付型 奨学金】制度創設❗❗
 母校なので、胸を張って言いますが、”進学校”と言われている高校以外で初❗(浦和・浦和一女・川越・春日部・本庄高校)
 同窓会の予算で、総額60万円。額が少ない? やらないより、ただ検討してるより、実行する事。
 清陵高校が お手本 になってくれました。関係の皆さんに感謝致します m(__)m。これで残り133校への働きかけが しやすくなりました。(^^)
 今後は、同窓会に寄付が集まる仕組みに出来ればと思っています。浦和高校同窓会には、年間1千万円以上の寄付が集まっています。進学校でも伝統校でもないと、気付いたら『廃校予定』に入れられていたりします。進学校でない学校にこそ力を入れないと。きれいごと(うわべだけ)では、良くなりませんよね。

 

久喜市の不動産業 三高商事さんは、1986年、県立不動岡高校 創立100周年時に合わせ、一事業所にも関わらず、財団法人を設立され、これまで中学~大学生まで給付型奨学金を支給なさって来られました。
 県教委に私から「今後『周年』を迎える県立高校には特に奨学金制度創設の声掛けを」と言っている根拠です。
 また県庁には「コロナ禍の今が、『寄付』文化の醸成の最大の好機」と求めています。

 高沢育英会 – 埼玉県立不動岡高等学校

 

2021年11月8日の活動

  

 

【インフルエンザ】ワクチンが病院によっては現時点で足らない所があり、私の所に複数 相談を頂いております。
 市保健センターは、市内 病院のワクチン在庫状況を隔週で調査しており、☎2959-5811に電話してみて下さい。
 今後ワクチン供給は増えていきますし、昨年は結果として全国で50万本が返品になりました。昨年より供給量が少ない理由は、インフルエンザワクチン4種類のうち2種類を昨年と違う種類を世界保健機関が推奨し、昨年と違う2種類の1つは昨年より7割の量しか作るのが難しく、もう1種類は88%しか作れない状況の為、昨年より少なくなっていると共に、昨年より供給が遅れています。

2021年11月7日の活動

  

 

🐱ペット🐕の殺処分を減らす為、県議会 自民会派が条例改正の県民意見募集を行っているので少しでも良くする為、狭山の各団体にお話を伺っており、『ファニーキャット』さんが譲渡会を行っている会場で今日お話を伺いました(📷狭山・入間川河川敷)。
 ファニーキャットさんの次回 譲渡会は、21日㊐12~3時、入間市サイオスで。
 (お話を伺っていたら、時間が無くなり、ネコを私は見られず(^_^;)

 

埼玉県動物の愛護及び管理に関する条例改正案の内容(県議会 自民)

 

 県民意見募集のページ。

 

次回 譲渡会のチラシ

 

狭山市役所近くの猫カフェ『ファニーキャット』さん(1階はトリミング)

 埼玉県山市の猫カフェfuunnyCat

 

------

【「どの政党か」よりも、目の前の重要課題を解決するには】
 現職で今回 衆院選に立候補しなかったトヨタ労組の古本伸一郎さんの引退記者会見全文を読んだところ、多くの国会議員候補より、素晴らしい発言がありました⇩。
 一方、野党は このような発想の現職議員・(日本で1番大きい)労働組合をつなぎ止めておく事が出来なかった衝撃は、今回の衆院選で1番大きいかも知れません。
 また、自民党なら今後、野党の支持基盤(税金の使い方で無党派層)を崩していく事を考える。愛知県は野党王国でした。(関係者に私が聞いたところ、古本さんの引退は9月には外部に見え始めていたとの事)

 トヨタ労組、50年来の組織内候補に突然の幕引き 地元が感じた異変ー朝日新聞デジタル

 

古本さんの引退メッセージ映像🎥
 「政党のメンツよりも、政治家の都合よりも、世の中が強く求める課題があるなら、与野党に意味はありません」
 選挙制度改革も大事ですね。
 (消費税の部分は、私は違う意見です)

 

「一部メディアは『労組が政府・与党との対決に慎重になった』『自民を支持する経営側の意向も踏まえた』と報じたが、ちょっと違う」(本文より)

 古本伸一郎氏の不出馬は衝撃だった…トヨタ自動車の“政治離れ”が揺らす財・労の連携ー日刊ゲンダイDIGITAL

 

昨年9月、国民民主党から立憲民主党への合流には参加せず、無所属となった訳ですから、“模索”はずっと続いていたのですね。

 古本伸一郎氏が衆院選愛知11区不出馬 トヨタ労組「政党の対立前提の小選挙区から出さない」ー東京新聞 TOKYO Web

 

2021年11月6日の活動

  

 

👧フードバンク👦    ひろし事務所で最近お預かりした 寄付金4万円と、(📷写真)お米 30kgや食材を過日、フードバンク狭山の拠点に持って行きました。畑を借りている方から「掘るなら、サツマイモをあげる」とご連絡を頂き、私とボランティアの方と掘りました。ありがたいです。
 フードバンク狭山では、子育て家庭からの相談(親だけでなく、子どもからも)に丁寧に対応し、お子さんが小さい場合、相談中の親を待っている間、ボランティアが一緒に遊んだりします(ボランティアには、主任児童委員・保育士・幼稚園教諭なども)。
 親御さんだけでは子どもとのやり取りが疲れてしまう場合、子どもを連れて外に出にくくなる可能性があり、益々親子が困って(孤立して)しまうので、ただ食品をお渡しするだけでなく、こうしてフードバンクが親子と直接関われればと思い、寄付金や食材の提供をお願いしています。 m(__)m

 

お米は ご実家から送られたもの との事。
 食材を こまめに拠点に持って行っているので、1回の量はこれくらいでも。

 

サツマイモを掘る際、「筋肉痛になるよ」と畑の方に言われ、やはり”農筋”(農作業時に使う筋肉)は普段使わない部分の筋肉だったようで、一部が少し筋肉痛になりました。

 

before(掘る前)

 

サツマイモと里芋などを頂きました(📷洗う前)。

 

------

サッカー女子プロリーグ⚽ ASエルフェン埼玉
 ボンバー荒川選手などが商店街をPRの為に回り、ひろし事務所前で📷️パチリ。私から選手の皆さんには「大谷翔平選手だって、調子が悪かった時があったのだから、頑張って」。
 あす6日(日)は、熊谷で2時⚽キックオフ。当日チケットは なんと❗ 大人半額・高校生以下無料❗❗ 冬になる前のこの時期に観戦はいかが?( 詳しくは ⇩ )

 

当日チケット詳細⇩
大人半額以下の770円・高校生以下無料

 ちふれASエルフェン埼玉オフィシャルサイト

 

WEリーガー⚽最年長41才 ボンバー荒川選手の最近の記事。

 WEリーガー最年長41歳“ボンバー”荒川恵理子「ずっとやりたい」ー日刊スポーツ

 

------

狭山ねこ😸カレンダー  事務所で発売中
 来年はなんと100年に1度のネコの年。2022年 (^O^)。
 今年も、ひろし事務所でカレンダー発売を開始。今回のカレンダーは、11月の写真が、65匹の多頭飼育崩壊から ひろし事務所に来たネコ達で、今は新たな家🏡で幸せに過ごしている写真なので、思い入れが強いです(カレンダーの📷写真全て保護ネコで、22件の家にいるそうです)。
 1部 千円。収益は全て保護ネコの為に使われます(治療費など)。 (さやま猫の会 作成)

 

📷写真のミケ😸2匹が、ひろし事務所シェルターに以前おりました。

 

あす7日(日)も、狭山・智光山で😸譲渡会。12時~14時。
 「子猫があふれてます」って書いてある⇩😊
 ひろし事務所からもネコが何匹も行きます。 

 さやま猫の会・里親募集情報ーTwitter

 

カレンダー販売について。

 さやま猫の会ーTwitter

 

事務所前で、小さな子でも、カレンダーをめくれる高さに掲示してあります。

 

2021年11月5日の活動

  

Go to イート券 発売中
 (発売前にもお伝えしましたが)昨日(木)発売開始で10万部が売れ、残りおよそ12万部。今夜か遅くても明日には売り切れます。
 狭山市内141の飲食店で利用できます(HPで検索できます)。
 次の発売の際も、お伝えします。(『Go to』にはご意見のある方もいらっしゃるとは存じております)

  埼玉県 Go To Eatキャンペーン 購入方法-埼玉県 Go To Eatキャンペーンオフィシャルサイト

『市町村名』を入力すれば、全店舗が一覧でも表示されます.

  埼玉県 Go To Eatキャンペーン 利用店舗-埼玉県 Go To Eatキャンペーンオフィシャルサイト

食事券の売り切れが、夜間や土日になった場合、⇩このトップ画面ではなく、黄色の『こちらから購入』ボタンを押した先で『売り切れ』と表示されます。

  埼玉県 Go To Eatキャンペーン 購入方法-埼玉県 Go To Eatキャンペーンオフィシャルサイト

  GoToイート食事券、11カ月ぶり販売 制限が全面解除、埼玉県などが再開 飲食店、客足の戻りに期待-埼玉新聞

2021年11月4日の活動

  

 

新規陽性者 ゼロ 17日目 更新中👍
 狭山市では先月18日から現在まで新規陽性者がゼロ。
 かつて8月15日の週が304人と過去最大でしたが、先月25日に飲食店の時短を完全解除しても、ゼロを現在17日間(半月以上)更新中。データで示していく事も安心感が増す方法だと思います。
 飲食店をはじめ、生活経済を回復していきましょう。
     (写真は、ひろし事務所前の掲示物)