【『赤い羽根募金』って、どこに使わてる?】
狭山市内では昨年、761万円集まり、市内の障害者施設など11団体で、1926万円が活用されました。(⬇下記資料)
県議会で社会福祉推進議員連盟に所属しているメンバーが県内3駅で今朝7時50分から募金活動を行い、私は知事・議長などと浦和駅を担当しました。
(狭山市駅では土曜日に赤十字として募金活動を行わせて頂きます)
狭山市内での活用報告
神尾 県議会議長 from深谷
新井 副議長 from秩父
(この時間にはまだ知事は来ていませんでした)
私は声が大きいので、🏫高校生の後ろで声を出し、高校生たちが募金活動、頑張っていました👍。📺TV埼玉のニュースで今夜放送されて良かった☺。
(先生に許可を受けて撮影)
(先生に許可を受けて撮影)
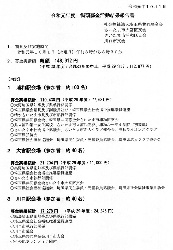
(確認したところ)浦和・大宮・川口での募金は総額、14万8912円(浦和駅では、11万430円)でした。ご協力ありがとうございます。
-------
罪名を切りかえ、結果として時効が10年延びたのは「埼玉県警としては初めて」と聞きました。
(前回、私が記した後も)県警察本部の管理職と打ち合わせをしています。
明日も、🚙安全運転でお願いします。( ↓ 🎥映像)
(前回、私が記した後も)県警察本部の管理職と打ち合わせをしています。
明日も、🚙安全運転でお願いします。( ↓ 🎥映像)







