コロナウイルス 🏫『小学校休校』の影響で、仕事を休んだ従業員のいるお店・会社への助成金
申請受付が既に(6日前から)始まっておりますが、(国に確認したのですが)支給開始がいつからかは、今後も発表しない(支給時期が未定ではなく)との事。
どなたか今後知り得ましたら、教えて頂ければと思います。
県庁主催で今週、相談会(前述)を行っていますが、いま😢困っている・不安な方に、分かりやすい説明・安心出来る材料を探しています。
(一般の方が時間・余裕の無い中、わざわざ問い合わせて、😞ガッカリさせたくないので、ここに掲載致しました)
小学校等の臨時休業に伴う保護者の休暇取得支援のための新たな助成金を創設しますー厚生労働省
-------
コロナウイルス 売り上げが減った😰お店・会社の『雇用調整助成金』届け出提出から支給までの期間は(私から頼んで県庁から国に確認してもらったところ)、現時点では(📷写真)資料に書かれている期間は、かかってしまうそうで(『〇か月以内』と書いてあったので、「早くていつなのか」を期待したのですが)、申請の前段階の『計画届』を早く出す事が必要で、県庁などが行っている相談会で事業所のお手伝いが出来ればと思っております。
届・申請の提出先は、最寄りのハローワークです(狭山で言うと、所沢・航空公園にある)。
とにかく、孤立を防ぎたいし、「どうしたらいいか分からない」を減らしたい。県・市内の社会保険労務士会の役員さんにも相談させて頂いております。
-------
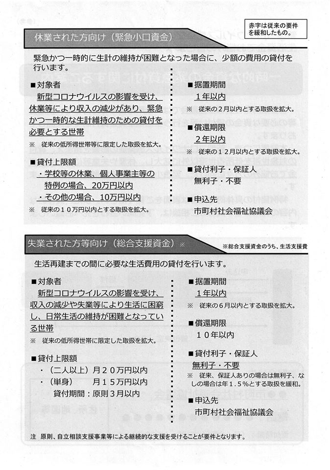
『コロナウイルスの影響で休業・失業』 【家のお金】に困っている方😰への融資
これまで紹介したどの制度よりも、(こちらは融資ですが)お金の受け取りが、申請から3日くらいと明らかで、早いので、紹介します。チラシがネットを見ても無いので、県庁に見本をもらいました。
2つの融資(貸付)制度があって、返済期間が異なります。「返済期間内で、返済が厳しい場合、ゆう予もある」と、江原県議(深谷市、寄居・美里町)からの質問で分かりました。
『これ以外にも』融資制度があり、明日お伝え出来ればと思っております。
相談・手続きは、市の社会福祉協議会へお願いします(狭山市駅西口徒歩7分 ☎2954-0294。平日昼間)。
県庁主催で行っている相談会(前述)で、この資料を配布してもらえる事に、私から頼んでなりました(この件の説明は会場では難しいと思われるので、電話を)。この融資の担当は、相談会の担当とは別の課で、県庁内の、『コロナ総合対策』の縦割りのパイプの1本にもなろうと思います😊。SNSでの発信も頼みました。
申請は、明日(水)から始まります⬇。既存の融資もあります。
緊急小口資金等の特例貸付の実施についてー埼玉県公式ホームページ
🎥映像をご覧下さい⬇。
コロナウイルスの影響で経営が悪化し、従業員の雇用の維持に悩む県内のお店・会社を対象とした個別相談会に参加した方の🎤コメントもあります。
相談会は、社会保険労務士3人と埼玉労働局の職員が、雇用調整助成金の申請手続きや、在宅で仕事をするテレワークの導入方法などについてアドバイス。県庁によると「コロナウイルスの影響が出始めた当時は、外国人観光客の減少で観光・運送業などから従業員の雇用の維持に関する相談が多かった。しかし最近では、中国から部品が輸入できず、作業が進まない製造業からも同じような相談が増え始め、コロナウイルスの影響を受ける業界が広がっている」との事。
個別相談会は、川越(26日)とさいたま新都心(27日)で開かれます(10~5時)。
企業の雇用維持に向け個別相談会/埼玉県(テレ玉)ーYahoo!ニュース
-------
埼玉県 今日(火) 新たな陽性 7人
一昨日までは、県庁HPや報道されている事以外の陽性者の情報が入って来ており、昨日まで18日間、毎日くわしくお伝えして来ました(陽性発生については、それ以前から)が、ネットに出ているだけをお伝えするのは優先順位としては非効率ですので、『狭山市内での陽性、死者・問題の発生、特徴的な事』を除き、これをもって、毎日、陽性の情報について私からの掲載を終了致します(県庁HPには毎日掲載されています)。
その分、コロナウイルスの総合対策に、根幹的な事から取り組んでまいります。
新型コロナウイルスに関連した患者の発生について(県内56~61例目、県発表36~41例目)ー埼玉県公式ホームページ
-------
【アスリートは、くじけない🔥】
五輪延期が決まる前、パラリンピック選手が⬆そうコメントしていました。
🏃スポーツ選手に限らず、力を下さったコメントでした。
アスリートという言葉も、単なる「競技選手」という枠を超えて、聞こえますね。
コロナにも、何にも負けない👍。(でも、弱音や迷いは、誰かに話してね😊❤)
(選手のどなたのコメントか分からず、すみません)








