埼玉県 新たな陽性22人 14日(火)
県内では、所沢の病院の医療従事者の方2人と入院患者さん2人(共にこれまでの関連)が陽性に。患者さんは、共に90代なので、どうぞ良くなりますように。
蕨市の病院では、助産師さんと妊婦・新生児が陽性。新生児に症状は無いとの事。(これから県内で出産される方はご心配と思うので、励ましを)
私は今日も複数の医療関係者にお話を伺い、県庁と今後に向けて打ち合わせなど対応しています。
病院など現場を、♥応援🔥して下さい。
-------
埼玉県庁も、⬇このように言って頂きたい。
730万県民の代理人として。
(📷3枚続き⬇)
言い方は、色々あると思うが。
-------
千葉県市川市 事業所・🏡家庭への助成金制度を創設
(写真は、TBS)
-------
埼玉県 大野知事は、経済再生担当大臣と面会し、要望。
①国が自治体向けに創設する臨時交付金は、中小企業が占める割合に応じて配分
②医療機関以外の療養場所を確保するための財政措置
③不足している防護服や医療用マスクの確保
④コロナウイルス感染者を受け入れている医療機関の診療報酬の改定など、医療崩壊を招かない為の支援
⑤運転免許証の有効期限の延長
大野知事 中小企業支援を政府要望(テレ玉)ーYahoo!ニュース
-------
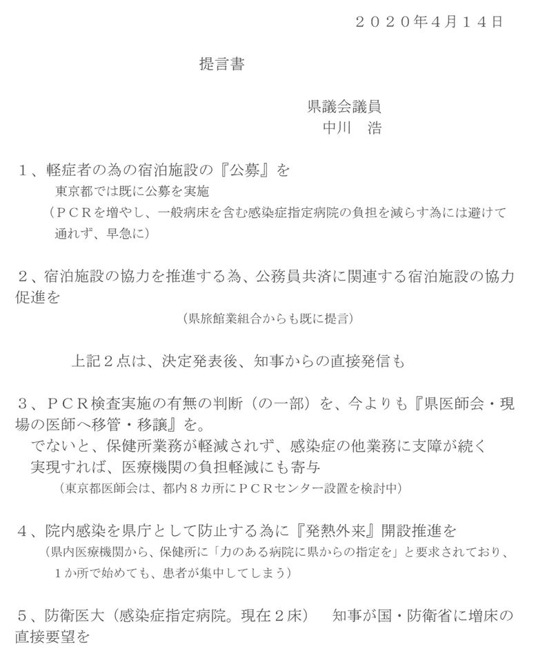
県議会は、会派ごとに『コロナウイルス総合対策』について知事に提言書を作成、県議会として取りまとめて提出しており、私はこれまでの提言に加え、以下の文書を今日(火)提出しました。
明日以降も、新たに提言し、実現していきます。
東京都は、既に
-------
狭山市内の飲食店の『テイクアウト』がTVで取り上げられました。(🎥映像⬇)
市内飲食店のテイクアウトをご利用頂ける方は、お願いします☺。
狭山市役所のような取り組み(前述)を、県庁の担当課長に資料を送り、進言していますが、まだ決定出来ておらず、残念です。県庁が県民の代理人であるかが、試されています。
営業を自粛 居酒屋がテイクアウトメニューを考案/埼玉県(テレ玉)ーYahoo!ニュース
-------
今日も、従業員数百人規模から飲食店さんまで、コロナウイルス影響のご相談を頂き、社会保険労務士さんや公的相談機関に問い合わせ、明日も事務所で相談のご予約を頂いています。
みんなどうしていいのか、どうなっているのか分かりません❗
(写真は、今夜のNHK)
-------
【神奈川県は、最大30万円を支給】
これで埼玉県庁などは「東京都とは違う」と言えなくなりました。
神奈川県知事は、支援金によって「雇用の維持をお願いしたい」と呼びかけました。予算120億円。8万事業者を見込み、申請は、来月7日~来月末までの予定で、早ければ申請から約2週間で給付をめど。
(私は、家賃補助と『限定』した名目ではないほうがいいと思っています。家賃も切実ですが)
(写真は、NHK)
-------
コロナウイルスの影響で、生活が困窮している人を対象に、弁護士・NPOによる無料電話相談 (🎥映像⬇)
18・19日(土・日) 午前10~午後10時
📞0120-157-930
いのちとくらしを守る電話相談会 開設を前に(テレ玉)ーYahoo!ニュース
-------
コロナウイルスの影響で、以前から埼玉や大阪の専門家に、『カードローン』などによる貧困の状況ついて、相談していました。
消費者金融さえ、焦げ付いている若い方が何人もいるそうです。なんとかしないと、生きてられない。
-------
学生で1人暮らししている子達はどうしているでしょう?『自粛』によってアルバイトも休みになり、仕送りも充分ではなく、奨学金も借りていて、実家に帰るのは感染予防上、止められていて。
この子達が未来に希望が持てるようにしなければと思います。
老いたら面倒見てくれるのはこの子達という発想ではなく、私達は社会人になる事が出来たので。
若い社会人が、仕事が激減して『1日の食費500円』で生活しているとの報道もありました。
-------
埼玉県内の国公立病院が、いつ⬇こう出来るか?
今日も県内複数の医療機関から県庁の対応でお叱りを頂きました。
大阪の十三市民病院をコロナ専門に 中等症患者の治療拠点 大阪市長が表明ー毎日新聞
-------
神奈川県庁も、コロナ専門病院を計画。
合計2500床確保する計画は、医師会との連携が出来ていなければ、県庁は発表出来ない。
闘いは、むしろこれから。PCR検査の実施の有無で保健所が介入している余裕は、本来は無いはず(前述の知事への提言書)。
県民の皆さんの応援🔥も必要です。
<新型コロナ>中等症者用に「重点医療機関」 県が設定2500床確保へー東京新聞 TOKYO Web













