写真は、今朝の埼玉県庁です(赤がまぶしい
くらいでした。)。
医療・介護の現場で2月からずっと24時間 闘っている方々、経済が悪化して夜も眠れず大変な状況にある方々の為に、今日やらなければならない事に必死に取り組みます。
全ての方へ。応援してます![]()
![]()
【悩み苦しみ、落ち込んでいる】と、空を見上げる事も大変だったり、景色を見ようとするのに、意欲が必要になったりしまよね。
『空の青さ』『自然の強さ』を、どうか感じて下さい(
今朝の埼玉県庁。写真を拡大して見てみて)。
今日(木)は、県立病院の先生が、希望の持てる議会答弁をしてくれました。(^^) いま多くの方が希望を持てないから、行政・議会の具体的動きが大事です。
仕事に行く途中や、職場で、空を見上げられますか?
たとえ、ビルのすき間でも(私は県庁から、夕焼け空を見るのが好き。たまにだけど)。
『空が高い』事を、どうか感じて下さい。太陽に、当たって。
困っていそうな方に、どうか声をかけて。困ってる人は、打ち明けて。
きっと大丈夫。後から思えば「あの時はとっても しんどかったけど」って思える時が来る。
歌詞「もう1度同じ日々を求めているから」
様々なご相談を頂いていて、そう思っていらっしゃる気持ち、良く分かります。たとえ、これまで(過去)のような日々には戻れなかったとしても、どうか「希望を完全には捨てないで」と願います。
また、現在の状況を失うかも知れないと思う方。プレッシャーがとても大きくて、押し潰されそうだと思いますが、やっていかなければならない事が淡々と出来るように徐々になっていくので、立ち止まって『自分と向き合い過ぎずに』、動いて頂ければと思います。立ち止まり過ぎると、自分とムダに向き合い、マイナスになってしまいます。バランスが崩れているのは、ご自分自身を修正・成長させている途中だから、仕方がありません。
応援してます![]()
空の青さを知る人よ あいみょん 歌詞情報-うたまっぷ 歌詞無料検索
-------
【無利子3ヶ月間資金貸付 6ヶ月間に延長】
『年越し 生活困窮者』対策で、必死になっている中、県社会福祉協議会から「来年3月末までに申請すれば、最長6カ月間、貸付が受けられる通達が国から来た」と先程連絡が。
単身世帯 月15万円以内。2人以上世帯 月20万円以内の『総合支援資金』制度で、返済時にも収入が厳しい状態が続いている住民税 非課税世帯の返済が免除になる制度もあるそうです。
申請は、市町村の社会福祉協議会へ。問い合わせは、
0120-46-1999 毎日9時~21時。
【給付金 最長12ヶ月に延長】 『住居確保給付金』
これまで「最長9カ月」だった給付期間が「来年3月末までに申請すれば、最長12カ月間給付」になりました。
市内で給付を受けているのは130世帯ほど。
申請は、市町村の社会福祉協議会へ。狭山市社会福祉協議会
04-2956-7665 狭山市富士見1-1-11
【年末・年始の『生活困窮者』相談対応】について情報を求めています。
江戸川区は、既にHPに掲載しています。
品川区は、12月29日~1月3日までの全期間、庁舎時間外窓口にあった相談は担当職員に連絡が行き、急を要する生活困窮者に食・住確保。①住居喪失者へ、都が確保したビジネスホテルか、区で確保したシェルターを案内 ②非常用食料支援
埼玉県庁はホテルを用意せず、市町村の対応を調査・HPに載せるだけ(ネットカフェ利用者へのPRもしない。電話を持ってない人はどうする?)。県庁のこの対応のどこが『SDGs』? リーマンショックより、遥かにひどい不況なのに。
2020年(令和2年)12月7日 新型コロナウイルス感染症対応で年末年始 区福祉事務所を臨時開庁-江戸川区
県議・県職員に今日、ボーナスが出た。
この6年間で増えた年収の合計は、県議1人あたり 282万2714円。議会全体で、4億6857万9432円にもなる。
増加分は、ぜひ法務局へ供託を。
-------
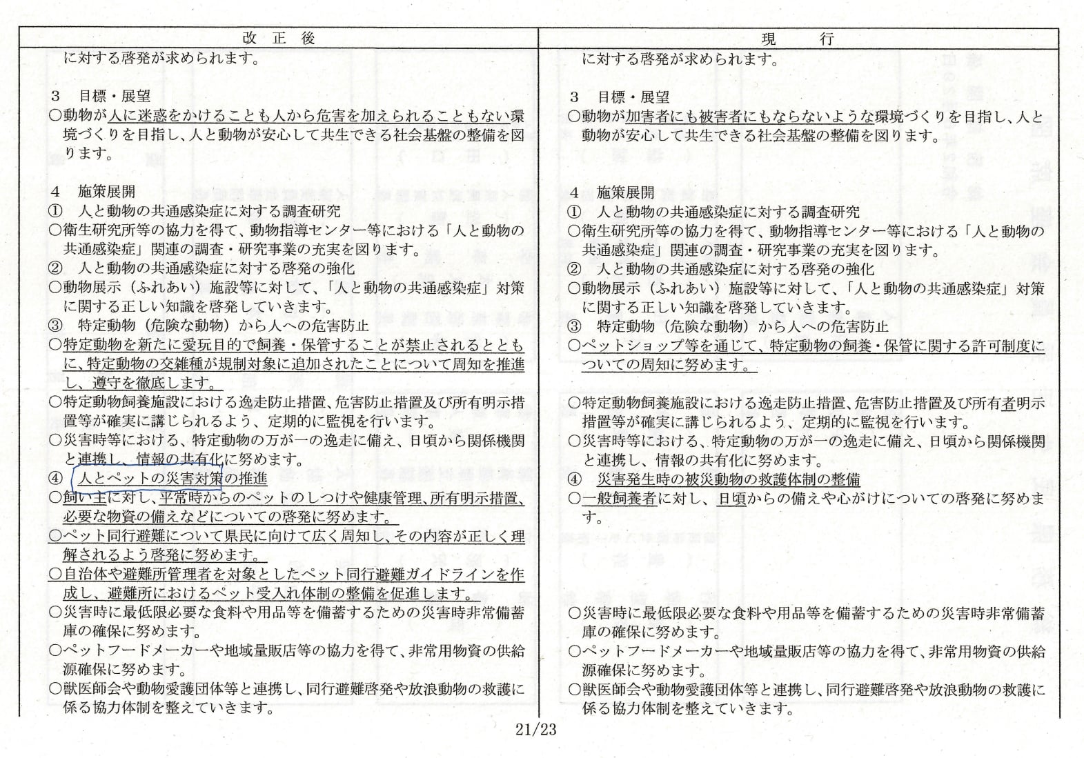
埼玉県の新たな
【動物愛護推進計画(案)】
の改定ポイントを、色ペンで手書きで書いてみました。
ご意見は常時、埼玉県庁でメールで受け付けています(県民の皆さんのご協力が無ければ、『殺処分ゼロ』は実現しませぬ故)。
この計画案は、次の2月 県議会の、委員会で質疑が行われます。
丁寧な説明が必要だと思ったのは「やむを得ない殺処分」この事については、来年度になってからガイドラインを作成するそうです。
県庁メールアドレス a3600-02@pref.saitama.lg.jp
『マイクロチップ』
ペットショップ・ブリーダーは『義務』。
「ブリーダーが犬・ネコを渡す時は、育てている所で渡して」の規定
①『ペット同行避難』を新たに位置づけ
②一般の方が飼われる犬・ネコのマイクロチップは、努力義務化。
飼ったりしちゃダメな動物名がリスト化されて、政令に具体的に書いてあります。
-------
「駅で目をつぶって、ホームに来る電車に乗って」と言われても、私には出来ませんが、転落して亡くなる視覚障がいの方が後を絶たない中、何とかホームドア設置のスピードを早められないか、県庁の交通政策担当と打ち合わせをしています。
県内の鉄道では、
写真のように、東武鉄道の計画が1番進んでおり、鉄道会社によって対応が違っていて、県庁は鉄道会社がホームドア設置を計画してくれれば、補助金を出すので、補助金をしぶっている訳ではありません。世論喚起したいと思います。
東武鉄道 今年8月25日発表資料より
赤円が埼玉県内
東武鉄道HP
2020年度の鉄道事業設備投資計画 設備投資計画は総額219億円-東武鉄道株式会社
JR 12年後(2032年度末)までの計画
昨年4月3日発表資料より
JR東日本HP
-------
狭山市内【発熱外来】
前回お伝えして以降、新たに、
『入間川病院』『ほりがね診療所』『櫻澤医院』が加わりました。
『年末・年始』に診察してくれる県内リストが発表され次第、お伝えします。
埼玉県指定診療・検査医療機関検索システム-埼玉県保健医療部感染症対策課
【発熱外来】
こちらは、墨田区のHP『診療・検査医療機関』一覧。
埼玉県庁は『発熱外来』の医療機関を掲載しているだけなのに、未だに【診療・検査医療機関】というHPにしています。国の言っている事を鵜呑みにしているから、埼玉県はそうなっていて、3月初旬から県庁に求めていますが、コロナ担当部署以外の職員の関わりに未だ問題があります。コロナの担当部署は、いっぱいいっぱいなのに。
今日も県庁の仕組みの改善に具体的に動きました。感染あるいは生活困窮者の増加で、今後益々忙しくなるので。
墨田区HP
-------
「殺処分される
ネコのうち、乳飲み子が7割」。以前、ミルク・ボランティア制度が無い頃、殺処分する施設で、段ボールに入った生まれたばかりの子達がコトコト、段ボールを揺らしているのを見て、当時は 即日処分だったので、この子達が生きていられるのは、明日までだと思い、私は(周囲に誰もいなかったので)1人泣きながら、この無力な想いを忘れず、何とかしようと思って来ました。他の県議からの働き掛けもあり、ミルク・ボランティア制度は昨年2月に創設。現在18人のボランティアさんが、子ネコ25匹に対応頂いています。今後の『殺処分ゼロ』を目指す為、よろしければ、ご協力をお願いします。
ミルク・ボランティアについて、私の昨年の記載。
















