飲食店から「自動 検温・除菌噴霧器 購入の補助金が無いか?」との問い合わせがあり、2月5日締め切りの『持続化【補助金】』が知られていない事を改めて感じたのと同時に、説明させて頂きました。
1番の注意点は『購入前に申請』する事。締め切り前に、申請の事前手続きが必要。「単に購入したい」ではなく、売り上げUPにつながる理由書きが必要なので、商工会議所に相談して下さい(今日も聞かれましたが「会員でなくても、相談出来ます」)。
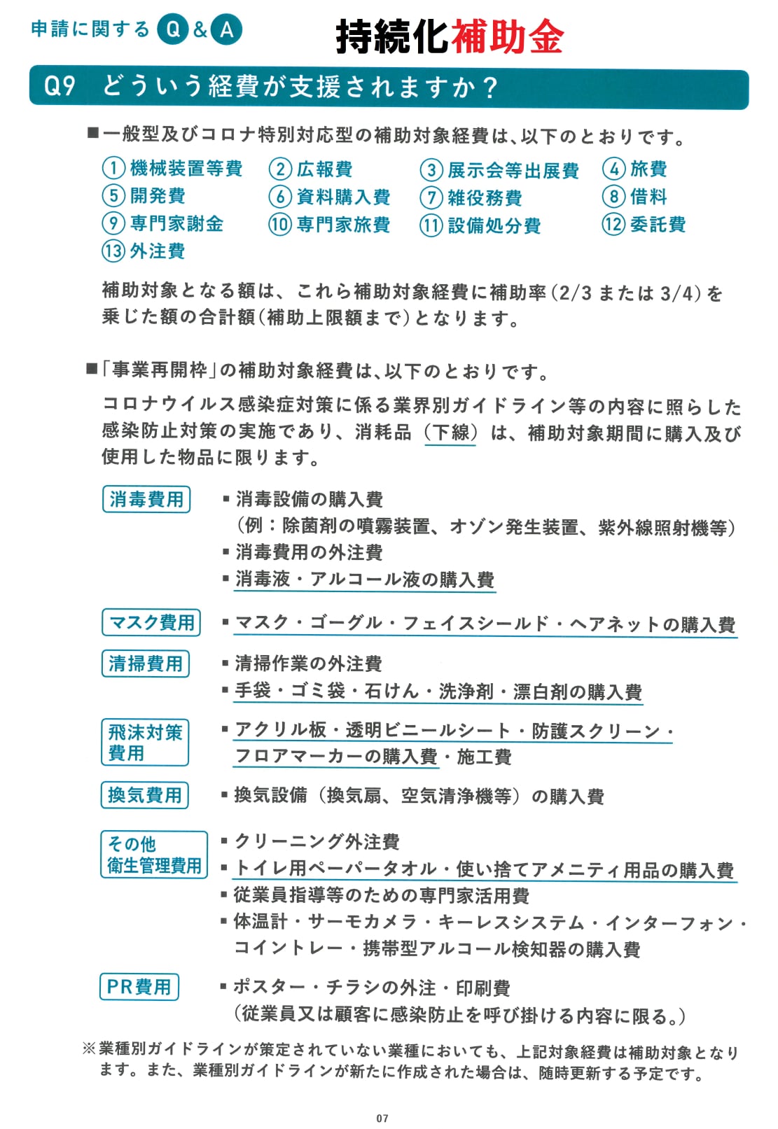
補助率2/3、最大50万円。持続化給付金でなく、補助金です。
------
症状が無く、医師が必要と判断していない一般の人に、【税金により無料・安価で『PCR検査』を行う事】には、反対です(そう市民が思う事は分からなくはないですが、思う事と、口に出したり、行政が実施する事は大きく違いますよね)。
理由は、現在、入院・療養が必要と医師が判断した方にさえ、充分な対応が残念ながら出来ていないのに、このような事は、『選挙目当て』で、かえって医療を破壊し、必要な医療を受けられなくします。
これが『災害』の時に起こる 避けなければならない事で、恐らく全国の自治体に「なぜ やらないのか?」といった 数百件の電話がかかっていると思います。
------
国家公務員の給料を100とした時、地方公務員の給料がどうかというのが『ラスパイレス指数』。しかし、給料にプラスして支払っている『地域手当』を含まずに発表しており、地域手当を含めた県庁の給料だと、指数は99.5で、全国都道府県 21位となっています。
また、省庁のボーナスの報道で、課長補佐以上の管理職は、平均の計算に入れずに発表しています。
(⇩リンクのニュース記事 上から9番目に、この事についての報道があり、報道では埼玉県は4位となっています)
市町村の地域手当を含めた給料で、ラスパイレス指数で言うと、上位 ①位は川口市105 ②位 戸田市 104.7 ③位 越谷市102.9となっています。
また、県庁の地域手当は、8.3%(分母が市町村と違いますが)。
県内市町村のラスパイレス指数等(令和2年4月1日現在)の公表ー埼玉県公式ホームページ
------
埼玉県は『自宅療養5千人・入院調整300人』(18日現在)
神奈川県知事は、自宅療養者の病状把握について「『外部パワーの活用』など安全に療養してもらう為の手法を早急に検討したい」と明言。「対応に問題があった」と言えるのは、これまでの行政の姿勢から考えれば、いいと思います。
埼玉県庁に、『民間委託』を私は求めています。
自宅療養の男性死亡 神奈川県知事が謝罪 “県の対応に問題“ーNHKニュース
コロナ 自宅療養中に症状悪化で死亡 注意点はーNHKニュース
------
「直接会って話す事が出来なくても、コロナ禍で感じている事を地域の人に書いてもらって、公園などに貼って、共感してはどうか」そんな取り組みが市内の自治会にあり、私も会議の場にお邪魔させて頂き、出来る事なら『●●川柳』のように「ちょっぴり笑えるのも、お考え頂ければ」とお願いしました。
私の事務所では、「主人がテレワークでパソコンと にらめっこしながら ひとり言を言っていたのが気になった」とスタッフの1人が言っていましたが、そのスタッフも、事務所でパソコン操作がうまくいかないと ひとり言を言っている事に気付き、「主人の気持ちが分かった」と言っていました。(^O^)
⇩この取り組み、素敵だなと思って、問い合わせの電話をする時に、要件の題名を言うのが 照れくさかったです。
「『💗LOVE 一言 メッセージ』について聞きたいんですけど」(^O^;)
市民交流センター2階に、募集BOXが今日(火)から設置されました(2階から入って下さい)。
記入のヒント⇩
郵送も可。
主催 NPOさやま生涯学習をすすめる市民の会
------
コロナの影響で、仕事が休みになり、賃金(休業支援金)をもらえていない従業員の状況について、大野知事に昨年12月に県議会で質問し、今日(火) 知事が記者会見で
説明しました(感謝)。
昨年4~9月の休業分について、1月31日まで申請受付期間を延長。『パート勤務』でも支給対象となる場合があり、労働者本人か経営者が申請。経営者の賃金負担無し。経営者の協力を得られなくても申請出来る。








