温かい季節になって来て
桜が咲き、
春休みになると、いくら県知事が「他県への移動自粛」「行かないで」と言っても、行ってしまう。
『翔んで埼玉』でディスられたように、一部の埼玉県民は(感染者の多い都内)池袋・新宿・原宿・渋谷に行ってしまう。
そこで、
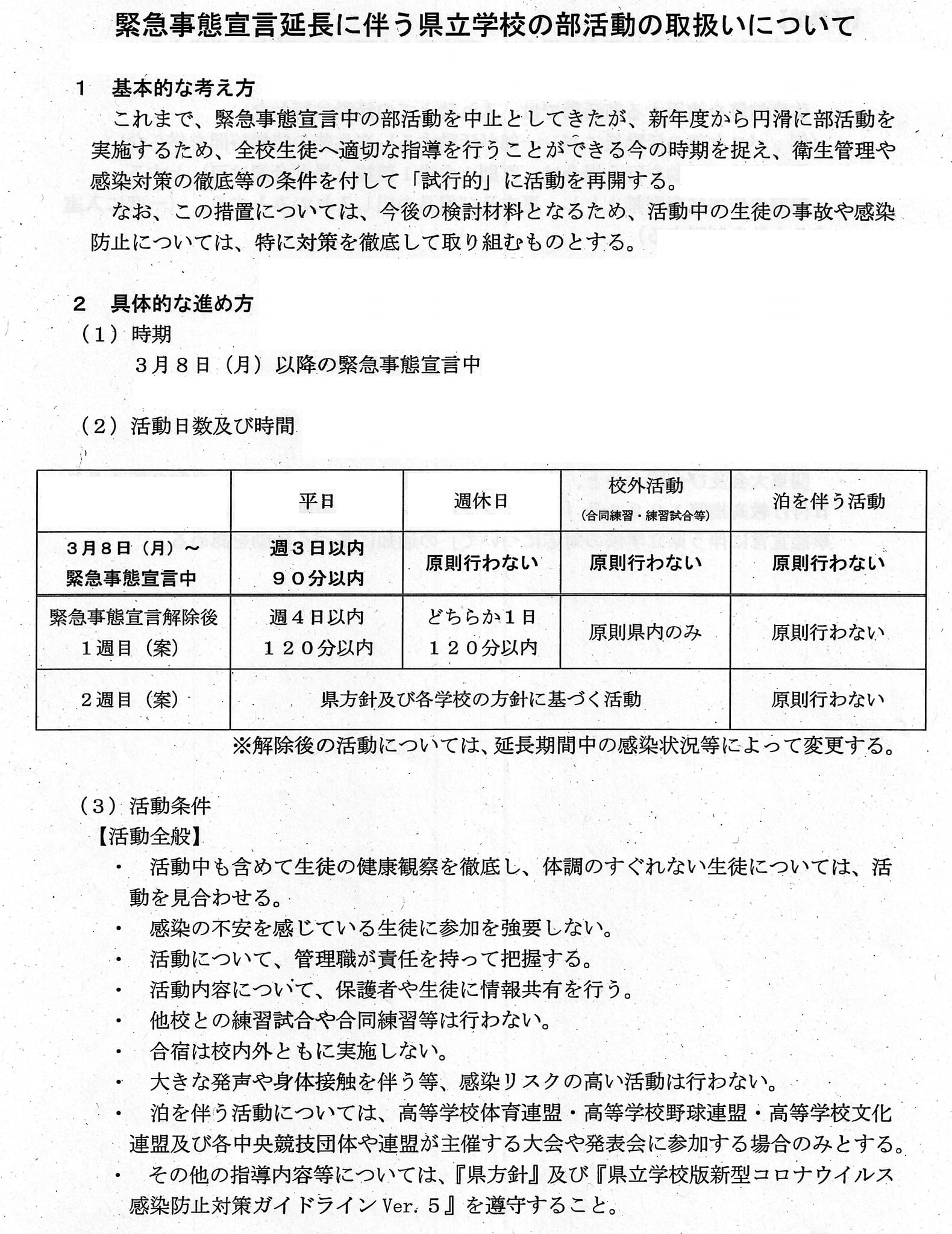
部活動
・地域スポーツ団体の活動は再開を許可し、子ども達が予定がある状態にしては?と県庁に提案しています。関係者によると、部活動での感染も県内で起きているようですが、東京都内に行かれるよりは、まだマシではないか。
逆に言うと、スポーツ団体の活動再開以外に、行動を具体的(結果的)に制限し得る手立てが無い。緊急事態宣言が段階的解除されるであろう21日に向けて協議しています(経済活動再開の為の感染防止対策)。
”4都県”で連携しないほうがいい部分は「東京に行かないで」は、東京都とは『ワンボイス』連携出来ないはず。
(
資料に書いてある『1週目』とは3月22日からの週、2週が29日の週)
(資料2枚目)
------
【
温暖化】の影響が否定できない 群馬での『山火事』のような大規模火災は今後増える。
山火事ばかりでなく、糸魚川のように『市街地』の大規模火災(147棟。4年前)だって。
永久凍土に閉じ込めていたガスが放出されたら、温暖化は暴走し、ヤバい人類。あさって㈬は、県議会で『温暖化』対策を審議します。何かありましたら、ご指摘下さい。(⇩ニュース映像
)
ロシア北極圏の永久凍土に巨大な穴 ドローンで調査すると…ーNHK NEWS WEB
『
温暖化』対策
コロナ禍を契機に私は行動を『
朝型』に変えました。
お孫さんのいる方と「私達が死んだ後、お墓の前で『おばあちゃん達の時代は良かった。あの時、もっと取り組んでくれていたら』と恨まれるのではないか」と先日話しました。
1人1人の集まりで、1億2千万人の日本は構成されています。
写真は、県議会であさって㈬審議する資料。省エネ技術より大事なのは、行動を実際に変えるインパクトある情報提供。
元は陸地だった所は、あたり一面が水面に(米国ルイジアナ州)。
まるで
『千と千尋の神隠し』のシーンのよう。
デング熱などの伝染病の流行が今後増えるリスク。
デング熱を媒介する蚊の生息地は2016年には、青森まで北上。
(写真は、BS朝日)








