小・中・高校生の感染防止の為、『オンライン学習』など県教育委員会が昨夜、市町村に送った通知⇩
通知は10種類あり、そのうちの1種類の中でも主なものだけ添付します(議員・公務員・教育関係者の方もご覧下さっているので)。
明日(金)行われる県議会での質問準備と合わせ、今日も先生・市議・県教委・県庁の管理職と話しています。
「オンライン学習を組み合わせたハイブリッドな学習等を積極的に取り入れ、児童生徒の学びの継続」などと記されています。われる県議会での質問準備と合わせ、今日も先生・市議・県教委・県庁の管理職と話しています。
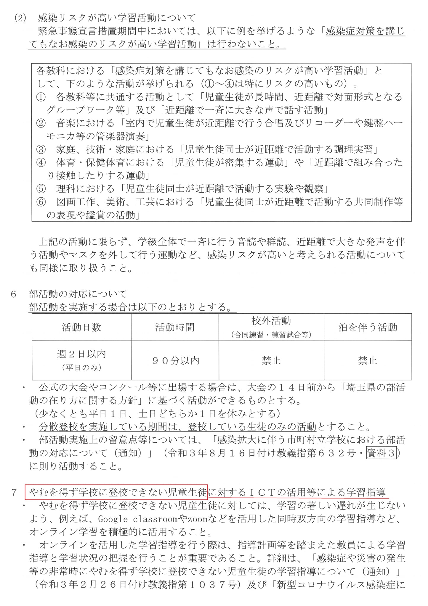
「『やむを得ず学校に登校できない』児童生徒へのICTの活用」が書かれています。
「保護者から感染が不安で休ませたいと相談があった場合」などが書かれています。
------
コロナ対策 埼玉県 新規予算(案)
明日(金)県議会で審議するコロナ対策の予算案の題名⇩です。
『酸素ステーション』新設、『抗体カクテル療法』実施など。
何かお感じの事がありましたら、ご指摘下さい。
現在、質問準備中です。
------
さいたま市の救急搬送 16~22日の1週間、コロナに感染した自宅療養者の家から
119番通報があった300人のうち、搬送出来なかったのは、170人という状況だそうです。
県庁に埼玉県全体の調査を私が求めている中で、さいたま市に聞き取りが行われ、判明しました。
今は非常時ですので、シビアな状況を隠さずにお伝えし、命を守る重要な観点について行政が問題意識を持って取り組んでいる事を(非常時なので対応が足らなくはなりますが)市民の方々に感じて頂く事で、感染防止に協力を求める必要があります。
特に、感染防止に気を付けようとして下さらない方に、少しでも多く協力を得られるように。
東京都で搬送されなかったのは、1160人。
東京での救急要請、約6割の1160人搬送されず コロナ自宅療養中の患者らー東京新聞 TOKYO Web
救急搬送困難状況 前述したように
119番通報しても搬送できなかった人を除き、受け入れ先を4つの病院以上探し、30分以上現場から救急車が動けなかった(搬送困難)件数を、今年7月と6月・昨年7月を比べました
。
狭山市を含めた西部消防は、昨年7月に比べ、搬送困難が2.7倍悪化しており、県全体でも1.6倍悪化しています。
今月これまで、
救急車到着後48時間以内に調整がつかなかったのは、最も多い日(23日)で10人との事。
コロナと
熱中症などに気を付けて。
(県庁が
資料を作ってくれました。感謝)
------
とても
暑いのは、明日(金)・あさって(土)2日間です。
知り合いのおじいちゃん・おばあちゃんや、1人で『自宅療養』中の方に【熱中症】
に気を付けるよう具体的に
連絡してあげて下さい。
ポカリ飲んで下さい
。 (写真は、TV埼玉)
------
------
感染状況『放課後デイサービス・児童発達支援事業所』
4月 9か所 9人 5月 5か所 6人
6月 3か所 3人 7月 19か所 43人
8月は25日現在 58か所 97人
先日県庁から送られたデータは誤報でした。
明日(金)、県議会で新たな感染防止対策について質問します。










