角度を変えて見ると、生地のグラデーションがキレイな『秩父銘仙』のネクタイ📷️。今年亡くなった岩崎宏 県議に銘仙について教えてもらいました(感謝)。(年末年始、🚃秩父🚈に行ってみませんか?)
今年の県議会最終日の 今日(水)は このネクタイを付けて、本会議で『生活困窮者対策』について発言すべく準備しています。
秩父銘仙『新啓織物』通販サイト。
秩父銘仙『逸見織物』HP
秩父銘仙の博物館。銘仙の試着・撮影も出来る。
ちちぶ銘仙館 – Chichibu Meisen Museum―Facebook
秩父銘仙『工房横山』Facebook。
通販サイト。
工房横山HP。
秩父織塾工房横山-Chichibu Orijuku Kobo Yokoyama
-------
『飯能ムーミン』を県議会控室の来客時にPRしたいと、安い ぬいぐるみを探していたら(^^)、(市議時代、ダイオキシン問題に一緒に取り組んだ人が経営)
航空公園駅2階のお店『アンリー ファルマン カフェバル』にあり、エコバックも中に入ってました。
私としては、ムーミンバレーパークのすぐ隣にあるお風呂屋『喜楽里(きらり)』が、超おススメです
。(銭湯として考えると安くはないけど、旅行に行った気分になれます。断言
)
埼玉県飯能市の天然温泉 「宮沢湖温泉 喜楽里 別邸」-YURAKIRARI.COM
この写真を撮った直後に、他の方もパチリ
。経済効果?(^O^)
西武線
乗り放題『ムーミンバレーパークおでかけパス』
1日券+西武線ほぼ全線乗り放題「ムーミンバレーパークおでかけパス」登場 ムーミンバレーパークリニューアル記念でーねとらぼ交通課
-------
知事に『生活困窮対策』を直談判
年末年始や県議会最終日にあたり、文書を作成し、知事に国政への働きかけを「知事会だけでなく、国会議員に」とお願いしました。
知事からは「1月の給付が始まってから、検討したい」と回答でした。
この後、県議会本会議で発言させて頂きます。m(__)m
知事応接室にて。
先ほど。
私が知事に提出した文書で「資料3つ目」とあるのは、⇩この資料。
-------
ワクチン接種率 埼玉県 20日現在
副反応は、若い『女性』のほうが影響がありますが、県庁に調べてもらった⇩このデータを見る前から「男性のほうが接種していないだろうな」と思ったら、案の定でした。
全国の無所属議員の会(FILA’s)の勉強会で昨日、本田宏医師にこの事を相談したら「『政治の信頼感』の問題も背景にある」との指摘。否定の余地無し(自戒も含め)。
20代 1回目接種 先週0.4%増、先々週は0.3%増、3週前までは0.9%増で少なくありませんでした。12才以上は今回0.1%増なので、若い世代の『副反応』報道が影響した面が大きいと思います。(接種会場が現在は少なくなった影響も無くはないと思いますが)
-------
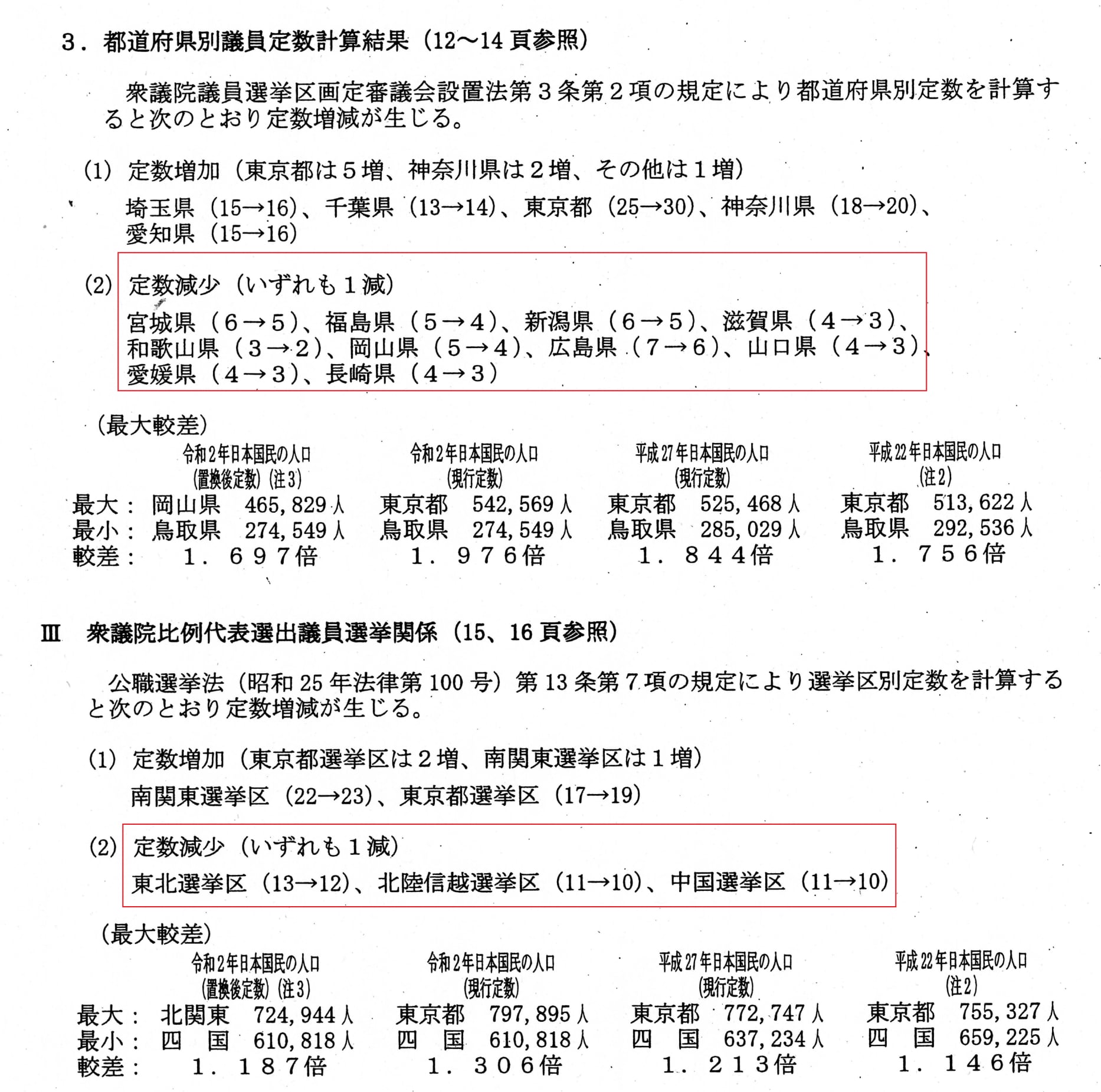
衆議院選挙区 区割り・定数について『ご意見募集』
県選挙管理委員会から私の所に先程、1月7日までに意見を出すよう話がありました。
①『1票の格差』私の意見ですが、いわゆる地方・人口が少ない地域の議員が減り過ぎる事は、余計に過疎化を生むのではないかと懸念しています(議員の総数の問題ではなく)。人は自分にメリットがある時(埼玉は定数が1増える)には意見を言わながちですが。都市部に議員の数が集まると、(自分の選挙区の)都市部をもっと便利にしたいという心理が働き、地方との格差を助長します。
②⇩カラーの地図のように、埼玉の選挙区は いびつです。一方で、しょっちゅう選挙区が変わっていて、分かりにくい選挙区もあります。何かありましたら、ご指摘下さい。皆さんからの意見を伺って、提出したいと思っています。(埼玉県の各政党・県議会各会派・市町村に選管が意見を求めています。)
『14区』(地図右端)は、市町村が結束するのが大変ではないのでしょうか?(一方、現職の国会議員としては、選挙区が変わるのは困ると思うかも)
今の時代、鉄道路線の市町村の結び付きもありますね。例えば8区は、西武線と東武線にまたがっています。
1回の減少は大幅にはなりませんが、今後の人口減少・高齢化を考えると、減少する地域は深刻さが増していくと思います。
埼玉1区(浦和・岩槻・緑区と見沼区の一部)は、全国で1番人口が少ない選挙区(鳥取2区)と比べ人口が倍以上なので「改定を行う(≒定数を増やす)」と書かれています。
-------
生活困窮対策
今日の私の県議会 本会議での発言「県議会では政党に所属していたり、あるいは国政に関わりがありますし、ベーシックインカムや給付の充実を掲げている政党もいくつもあるので、貸付・給付について国政にお話し頂ければ、ありがたいです」。
政党に所属していた時感じたのは、国政政党が言っている事と、地方議会の会派での判断が(何かの作用が働いて)合っていなかったりする違和感。『困っている人のほうを向いているのか』という疑問です。
コロナ禍の困窮対策、よろしくお願い致します。m(__)m
国民民主“積極財政への転換”重点政策発表-Yahoo!ニュース
日本維新の会「ベーシックインカム」公約。















