明日(文化の日)は、元の『体育の日』同様の『
晴れ日』ですが、来年1月20日(土)をお楽しみに。まだ日程が決まっていなかった時、基地司令(当時)が困っていました(政府が日程を決めたらしく)。📷️写真は狭山市駅の窓の✈️ブルーインパルス。私が通った時偶然、特急との📷️2ショットに。ちょっと🚃マニア向き?(^O^) 身内にはリアルなマニアがいます
。
📷特急『小江戸』のフロントガラスに太陽が反射してるの見えますよね。
-------
低所得者への大幅【増税】をもくろむ県庁組織の劣化<続報>
『オンライン』傍聴を5人➩10人に変更だそうです。なぜそんなに少なく制限?
『リアル』傍聴について、私が聞いたらOKにはなりましたが未だ表記せず。先ほどリアルは「10人」と管理職は言ったので、私から「30人は少なくとも会議室に入れますが。なんでしたら資料は私がコピーしましょうか」と言い、「検討します」に。審議会は3連休明けの火曜日ですが、こんなありさま。突っ込みどころは、満載。まず審議する『資料』が公開されていない❗❗なぜ隠す?? (改めて報告します。 ※審議会 国保運営協議会)
頂いたコメントをご紹介します↓
「10人って、意味がわかりません。
私の職場では数百人が同時にzoom接続して、自席から説明会に参加しています。
リンク先にあった注意書きを見ました。マイクをオフにしてくださいとか、それは開催側が設定できるはずです。」
意味が私も全く理解不能で、こんな初歩的な事を県庁は何日もかけて検討して、この現状。『増税』の中身の議論でなく。これでは職員何人いても、足らんとなる。
県庁の⇧このHPには異例の『いいね』24件(23時現在)。これだけでオンライン傍聴いっぱいかも。もはや笑う。
-------
『【否定】をやめるだけで9割うまくいく』県庁職員に読んでもらいたい本(本屋さんで表題を見て、そう思いました)
県民などから話があった際、『やりたくない・やらない理由』ばかり探している。県庁が「検討します」と電話を切った後も、返答の電話を切るまで。電話が終われば、何事も無かったように終了。
【増刷しました】『否定しない習慣』〜 仕事・人間関係は「否定」をやめるだけで9割うまくいく 〜-編集者の売れる企画と本のつくり方 Ameba
-------
大【増税】を来週火曜(7日)、県庁として決定
県内市町村が独自に国民健康保険に税金を投入していたのに、県庁がやめるよう指導し、例年使っていた税金375億円を、①8年前(2015年)の県『増税』方針により、2年前(2021年)までに96億円に74%減らし、その国民健康保険税が増税された分だけで、加入者1人あたり【9186円】に現在なっております。この間、減った税金投入額は合計1267億円にもなります(どこへ行った?)。②4年先(2027年度)までに年間【1万68円】更に増税する方針(以前と比べ合計1万9254円)。この金額には、インフルの流行など今後『医療費』が高くなったり、国民健康保険の加入者が減り1人あたりの負担が増える増税分は、含めていません。それも県庁資料には書かれず、来週火曜日の審議会で説明もありません。審議会には、自民党の県議も出席予定です。なぜ『物価高』の今??
これでは「消費税は社会保障」は大ウソです。
※8年前の増税方針=埼玉県第2期国保運営方針
※4年先までに1万68円更に増税する方針=第3期運営方針(案)
シェア・拡散希望です💛。メディアで伝えられてないので(埼玉新聞以外は)。
-------
身寄り無いネコの新たな家庭🐱募集中
あさって(土)・5日(日)。
ひろし事務所の😸7匹も行くかな。さやま猫カレンダーも発売中(事務所でも)。
チラシ裏。
頂いたコメントをご紹介します↓
「シェアします」
「11月4日よろしくお願いいたします🙇♀」
ひろしからの返信コメント↓
「行きます👍️」
-------
👦シングルマザー👧など、生活が厳しい方でこれから新たに住む街を考えなければならない方に現時点ではリスクとして残念ながら申し上げておかねばならないのは、埼玉県庁は今後【大増税】し(前述)、名古屋市には独自の『減免』制度がある事。ご自身とご家族の生活を守る為に、キレイ事は意味無い。⇩📷名古屋市は、県民でない私が聞いたら減免制度をわざわざ試算して資料を作って下さいましたが、埼玉県庁は今後県内市町村に増税させる事により、実際にいくら増税になるかさえ、公表しようとしない。「埼玉県庁は、独自の減免は考えようともしていない」と、他の県議が言っていました。埼玉県庁に聞いてみて下さい。 私は改善を求めていきます。それが仕事なので。
名古屋市 年収150万円の方の『減免』制度
名古屋市HP① 減免制度。
名古屋市HP② 減免制度。
年収200万とは、『パート時給 千円』で毎週5日 フルタイムで、年末年始お盆関係なく働いた金額。子どもが小っちゃければ、ムリ。でも。
-------
👦シングルマザー👧の狭山市民の方から「私はコロナの頃に持続化給付金のせいで所得が上がり、国民健康保険税が32万円になりました。その半分を払い終えたところで『なぜこんなに実収入が少ないのに国保税がこんなに高いんだ』と思って市の窓口に収入の証明と共に相談に行ったら、以降の後期16万円は全額免除になりました。あっけないものでした。国保税が上がり、持続化給付金が目減りするようなものですね。給付金を使い切って余裕が無かったような人は、翌年の国保税はなお厳しかったと思います」。
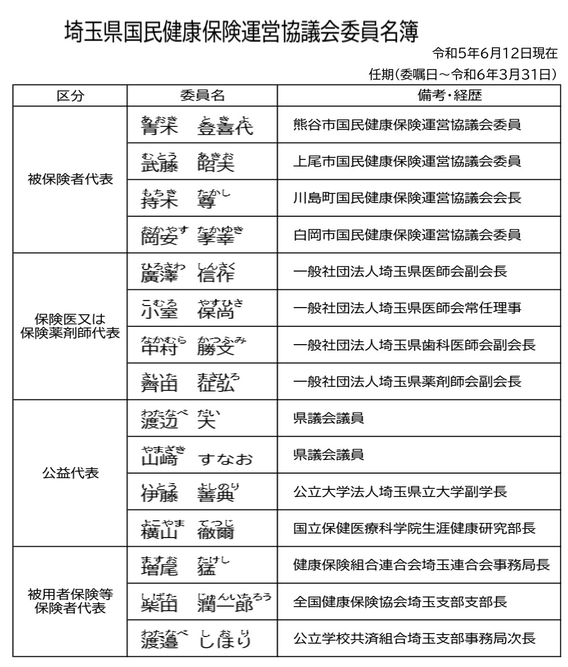
『増税』に粛々と賛成してしまう審議会の人は、そんな事知らんし、お構い無し。責任を今回は取って頂きます。自殺を増やす要因の1つとなる増税を決める責任。増税を止める側に回って下さるといいのですが。 (この名簿は、県庁がHPで公表しています)











