県教育計画 修正案『中高一貫校』の問題点
学校の先生に新たに聴いたところ、文科省の資料を例に、県立で中高一貫校を新設する問題点は『受験エリート校化』や、高校受験が無い事による『中だるみ』、『人間関係の固定化』の問題点があがりました(⇩以下に資料4枚添付)。
入試倍率が1を下回り、廃校の危機にある高校を、仮に中高一貫校はメリットのほうが大きいとして新設しても、そこにもともとあった高校に通っていたタイプの子達の課題改善になるでしょうか?
「検討してもらいたい」と県議会の過半数が計画案を修正して求め、可決する事は、仮に検討して実施に至らなかった場合においても、他の優先順位を下げて作業(検討)している訳で、恣意的と思われるリスクがあります。まず何より私が聴いた範囲で、学校の先生から、新たな県立の中高一貫校に賛成する意見がありません。
この修正案に賛成する複数の県議にその旨話し、わりとざっくばらんに意見交換出来たので、本会議討論は行わず。
『中だるみ』の問題
頂いたコメントを紹介します。
「高校受験は、通過儀礼と、学力別の振り分けの役割を担っている気がします(中学では下位〜中位の子が、高校から校内成績上位になったりします)。
私立が行っているような、成績不振生徒への『解雇通告(公立中にいきませんか?)』を、公立一貫校が出来るのか?
中だるみは、中1の段階でなった話を聞いたことがあります。受験の燃え尽きです。それで以後6年間通うのはおそらく地獄です。」
人間関係の固定化
問題点の目次
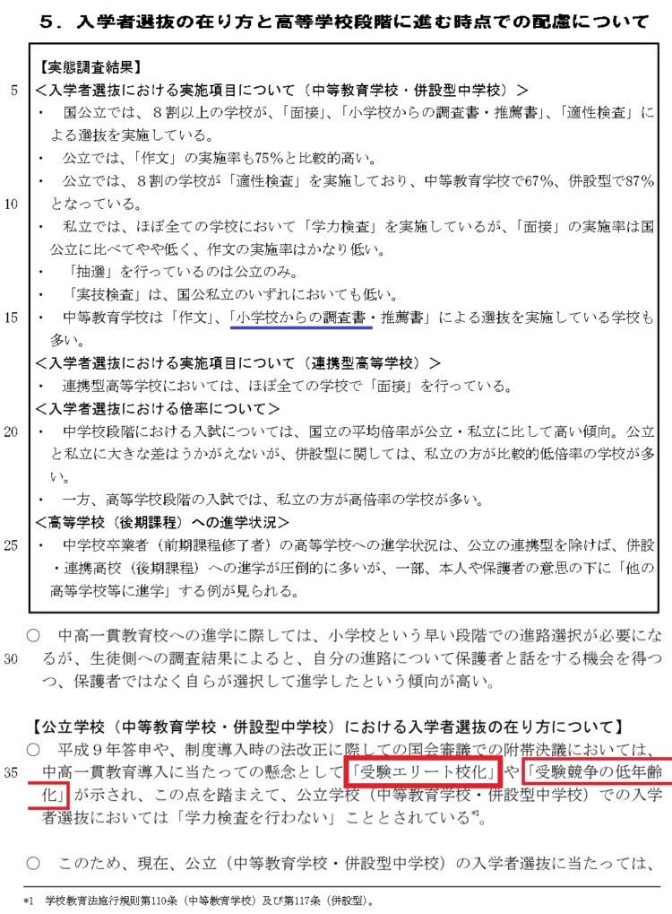
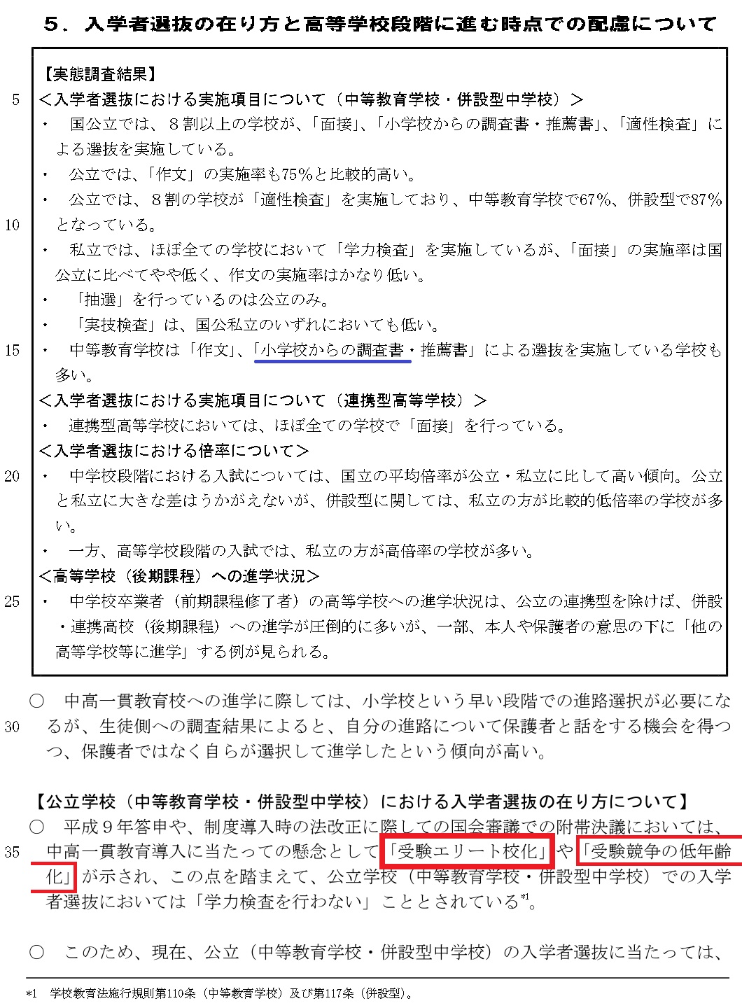
先生から言われ、ここで紹介した文科省の資料
埼玉県『教育基本計画』案の大きな問題点は、『子どもの意思を無視して通常学級から【特別支援学級】に入れてしまっている』事例がある事への対処
具体的な県西部地域の事例を示し、改善を求めています。今日も県教委管理職と打合せ。
頂いたコメント
「パブコメは8月からですか?昨年は不意打ちであわてましたが、今年は案を読んで意見を伝えたいです。」
私の返信
「⇧既に終了し、県議会で5日に可決されていますが、9月議会で質問する予定なので、何かありましたら、ご指摘下さいませ」
上の方の返信
「中川浩 さん あー、また出遅れた!悲しい
県議会のHPから内容を探せますか?」
---------
世界でも活躍出来る民間マネージャー7人の方々に今夜(金)は最先端のビジネスについて教えて頂き、『サビている』自分に痛いほど気付かされました。この教訓を明日以降生かします。
---------
タータンチェックが好きなのですが偶然、現物を見ました(許可を得て掲載。大宮そごう)。
ユニフォーム・ポロシャツ発売中。










